服务热线 181-2455-7841
为您提供专业、快速、全面的市场资讯!
期货资讯
期权学院
品种评论
证券资讯
名家采访
贵金属专题
能源化工
期货政策
期货人物
基础知识
技术分析
交易心态
有色金属
农副产品
股指期权
交易员成长体系
期货品种
期货开户
期货种类
期货交易
期权品种
期货公司
开户流程及资料准备
银期签约
出金入金
账户交易
期货软件下载
公司介绍
企业文化
发展历程
联系我们
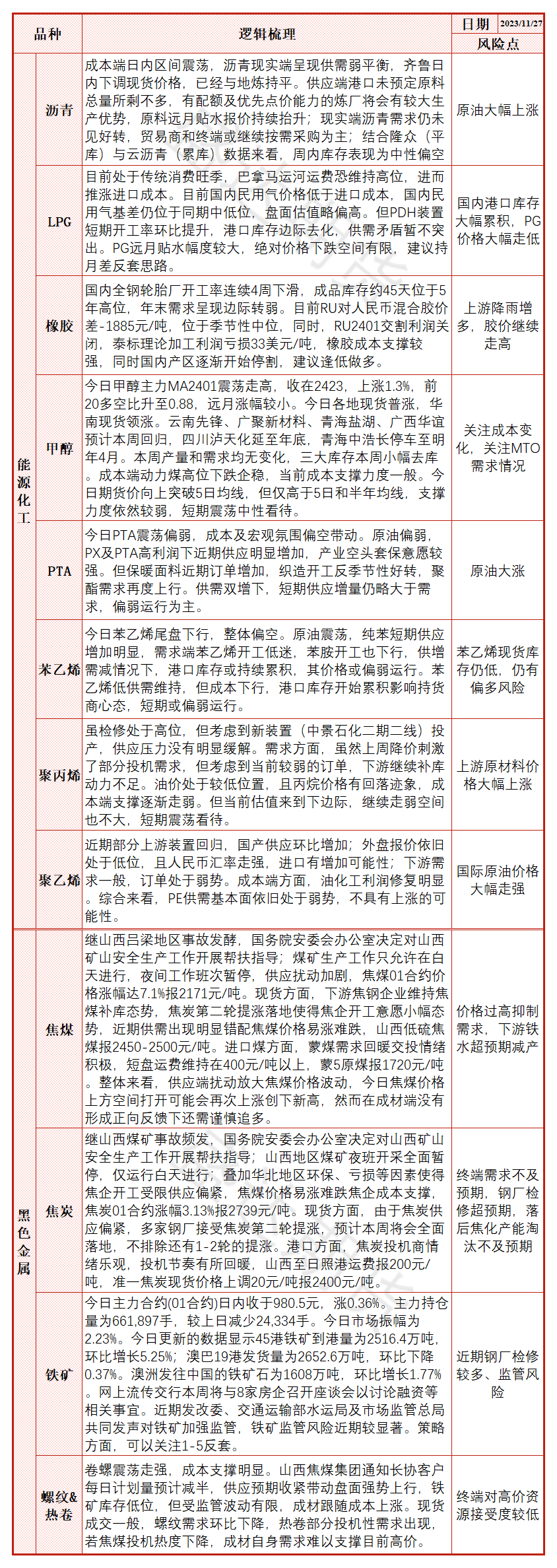
来源:盛达期货
每日数据更新:
数据点评:
每日数据
核心逻辑
最新资讯
热门资讯
开户咨询
在线咨询
添加微信在线咨询客服
电话沟通
电话:075582738297
手机:17688164203
关注我们
关注官方公众号
请留下您的联系方式,以便于我们更好的服务
*
咨询在线客服