服务热线 181-2455-7841
为您提供专业、快速、全面的市场资讯!
期货资讯
期权学院
品种评论
证券资讯
名家采访
贵金属专题
能源化工
期货政策
期货人物
基础知识
技术分析
交易心态
有色金属
农副产品
股指期权
交易员成长体系
期货品种
期货开户
期货种类
期货交易
期权品种
期货公司
开户流程及资料准备
银期签约
出金入金
账户交易
期货软件下载
公司介绍
企业文化
发展历程
联系我们
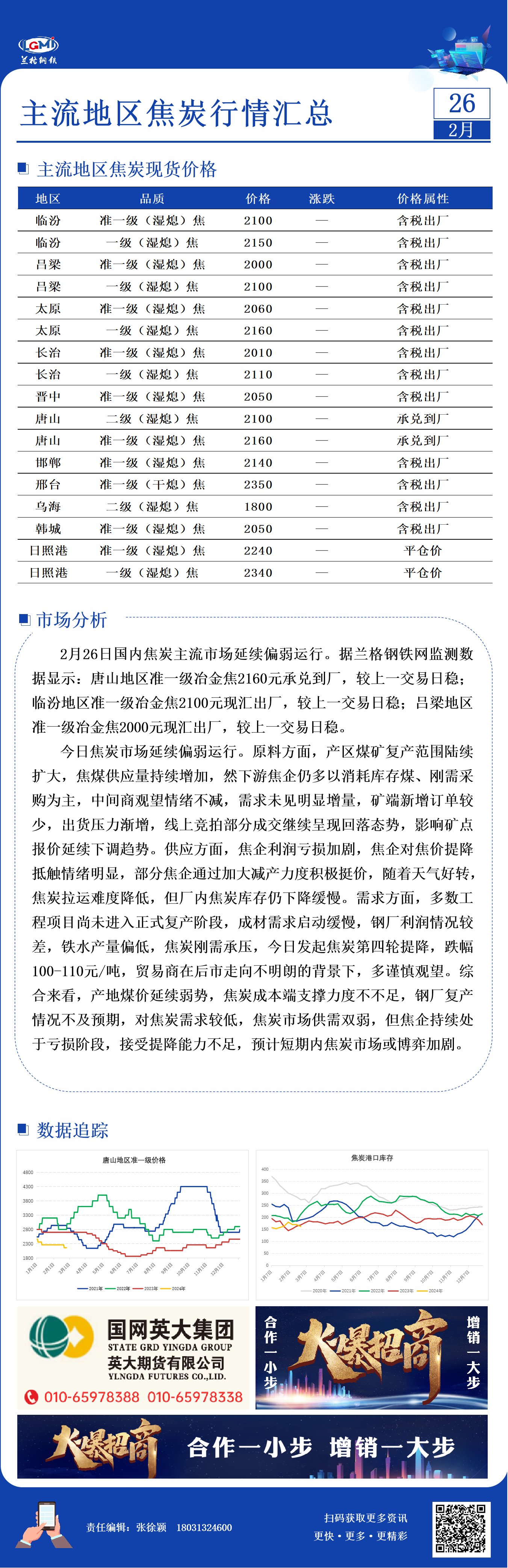
2月26主流地区焦炭行情汇总
最新资讯
热门资讯
开户咨询
在线咨询
添加微信在线咨询客服
电话沟通
电话:075582738297
手机:17688164203
关注我们
关注官方公众号
请留下您的联系方式,以便于我们更好的服务
*
咨询在线客服