| 中金2024年展望 | 油气化工:长风破浪会有时 |
| 发布时间:2023-12-29 16:05:59| 浏览次数: |
来源:中金点睛 中金研究 PPI同比增速逐渐回升,看好化工配置机会。当前化工板块估值较低,截至2023年12月08日,市净率(MRQ)2.0x,处于2012年以来6.4%分位。我们认为,2023年6月或是本轮PPI的底部,2024年开始PPI同比增速或将逐渐回升。以史为鉴,PPI同比增速在回升阶段化工行业相对沪深300有超额收益,我们看好化工板块配置机会。 我们建议超配化工,重点关注如下方向:一是成长性较好的低估值龙头企业;二是有望进入景气周期的子行业;三是新材料,重点关注电子氟化液、先进封装材料、半导体材料等;四是受益于中高油价的上游企业和油田服务企业。
点击小程序查看报告原文 Abstract 摘要 整体化工周期处于底部有利位置,国内需求继续修复的同时海内外化工品有望进入补库周期。受高成本和弱需求双重挤压,中游基础化工板块盈利处于底部区间,2023年1-10月化学原料和化学制品利润总额/营业收入比值仅5.1%,目前市场对化工品需求和盈利预期也较为悲观。中金宏观组预计2024年中国GDP同比增长5%左右,基准情形下2024年美国GDP增速1.6%,中美GDP增长将继续拉动中游化工品需求增加,同时我们预计海内外化工品去库趋于尾声,后续有望逐渐进入补库周期。 2H24化工产能投放有望趋于尾声,节能降碳政策有望在中长期缓解产能压力,提升部分行业集中度。2023年开始石化化工行业进入了一轮新的产能扩张,我们认为2024年化工品周期性投资机会仍要聚焦在新增产能较少的品种上。但同时诸多子行业在2H24产能投放有望趋于尾声,且《工业重点领域能效标杆水平和基准水平(2023年版)》对2025年工业重点领域能效要达到的标准提出了要求,有望淘汰部分落后产能,将利好中长期集中度提升和竞争格局改善。 当前情况与2H12-2013年的情况类似。从历史数据观察,PPI同比数据与人民币计价油价对国内化工行业景气度有一定表征意义。2024年所处周期位置或与2013年较为类似,都是处于PPI见底逐步缓慢回升,供需压力较大且油价对成本端影响较大的阶段。回顾2013年,石化化工均取得了一定的正绝对收益和相对收益。 风险 化工品内外需低迷,供给端产能投放超出预期,原油价格大幅波动。 Text 正文 Text PPI同比增速逐渐回升,看好化工配置机会 成本上涨及下游补库推动3Q23化工品价格指数V型反弹,近期伴随油价下行开始回落。本轮中国化工品价格指数自2021年10月达到顶峰的6402,此后历经近2年的震荡回落。2023年中国化工品价格指数继续回落12%至最低点4218,此后受益于下游补库存及上游大宗能源涨价推动,2023年6月底开始呈现V型反弹,上涨20%至高点5071,从9月中旬开始伴随油价回落指数开始向下,截至2023年12月8日,价格指数为4603。 目前基础化工行业整体盈利处于低位水平。截至2023年12月08日,我们统计的180种化工品中,77%的品种价格已经回落至历史(2010年至今)50%分位数及以下的水平,62%产品价格在历史30%分位数以下。价格分位数较高的主要是萤石、磷矿石、钛精矿、纯碱、苯胺等,较低的主要是维生素、农化及锂电池产业链化工品。目前化工行业仍面临上游大宗能源价格高和下游需求弱的双重挤压,2023年1-10月化学原料及化学制品行业利润率为5.1%,整体利润率略有改善但处于历史低位水平。 图表:中国化工产品价格指数
资料来源:Wind,中金公司研究部 图表:化学原料及化学制品行业利润率
注:利润总额和营业收入均为年初至今累计值 资料来源:国家统计局,Wind,中金公司研究部 需求端:补库周期渐近,需求有望改善 国内需求继续慢修复,库存去化有望逐渐结束,有望开启补库周期。中金宏观组判断2024年实际GDP同比增长5%左右。据中金地产组,2024年销售面积或同比有低幅度正增长;物理竣工同比或有所下滑。整体看,我们认为2024年化工品需求环比增速有望改善。2023年10月,化学原料、化学纤维、橡胶塑料产成品库存分别同比变动-1.4%/-1.5%/-0.4%。我们认为2023年至今化工行业整体库存去化明显,后续有望逐渐进入补库周期。 海外化工品去库存压力减弱,化工品出口有望见底回升。从中国海关2023年7月份以来披露的出口数据来看,我们观察到化学原料及制品、化学纤维、塑料及橡胶制品、氨基酸、维生素和农药等各类不同下游用途的产品的出口均出现了明显的回升。即使剔除价格因素以后,以2023年10月为例,出口量也出现了明显的回暖。化学原料和化学制品制造业、化学纤维制造业、橡胶和塑料制品业全国出口商品贸易数量同比指数分别为107.5/116.7/114.60,出口量同比有明显增长,我们认为,此前由于海外化工品库存去化导致的中国化工品出口回落的趋势有望扭转。此外据中金宏观组预计,作为全球最终需求的主要来源地的美国经济在未来将保持韧性。而和中国出口更为紧密的美国制造业最近两个月见底企稳迹象明显,ISM制造业PMI整体有见底回升趋势,我们认为有望带动整体发达国家制造业企稳改善。同时,从美国制造业库销比看,2023年9月已经回落至1.46%,我们预计美国制造业可能会在今年四季度开始新一轮的补库存。整体看,我们认为对明年化工品出口需求可以更加积极。 图表:化学原料及化学制品制造业存货
资料来源:Wind,中金公司研究部 图表:工业企业产成品存货
资料来源:Wind,中金公司研究部 图表:化学原料及化学制品出口交货值与同比
资料来源:Wind,中金公司研究部 图表:主要化工行业出口商品贸易数量指数提振
资料来源:Wind,中金公司研究部 图表:美国ISM制造业PMI反弹
资料来源:Wind,中金公司研究部 图表:美国制造业库存去化
资料来源:同花顺,中金公司研究部 供给端:新产能投放继续,2H24有望接近尾声 化工行业新一轮产能继续,2H24有望接近尾声,部分行业集中度有望继续提升。自2021年年底,化工行业投资回暖。从一般规律而言,大部分化工装置的建设周期在18-24个月,大型炼化装置可能长一点,会在36个月左右。所以2023年下半年开始,新一轮化工产能的投放周期已经开始。同时2023年化工行业固定资产投资持续增长,2023年10月化学原料及制品行业投资增速同比为13.4%。我们梳理了化工行业主要产品2023年和2024年产能增速,大部分行业未来两年产能增量复合增速在10%,但是2024年下半年有望趋于尾声。2023年7月4日国家发改委发布《工业重点领域能效标杆水平和基准水平(2023年版)》,对2025年工业重点领域能效要达到的标准提出了要求。我们认为:1)产能规模小的落后产能改造升级难度大、时间相对紧张,面临淘汰退出压力,利好集中度和竞争格局改善,利好龙头份额提升;2)市场担忧化工行业扩产较多影响行业整体估值水平,我们认为节能降碳政策收紧有望缓解市场担忧情绪,进而提升龙头公司估值中枢水平。 图表:主要化工产品产能投放
注:统计时间截至2023年10月11日,除炼油产能外,其他品种单位为万吨; 资料来源:卓创资讯,百川资讯,中纤网,中金公司研究部 成本端:能源价格高位震荡,压力犹在 能源价格高位震荡,成本端压力犹在。由于OPEC减产动力充足及海外原油库存去化,布伦特原油价格在高位震荡,截至2023年12月8日价格为75.83美元/桶,按7.3的人民币兑美元汇率计算,布伦特原油价格在554元/桶,而2011-2013年布伦特原油价格在100-120美元/桶区间震荡,按6.3的人民币兑美元汇率计算,布伦特原油价格在630-756元/桶。同时,从煤炭的价格看,截至2023年12月8日动力煤价格约740元/吨,而2011-2013年动力煤价格在660-1000元/吨区间震荡。整体成本端的压力较大。 图表:布伦特原油价格
资料来源:百川资讯,Wind,中金公司研究部 图表:环渤海煤炭价格
资料来源:百川资讯,Wind,中金公司研究部 当前情况与2H12-2013年的情况类似。从历史数据观察,PPI同比数据与人民币计价油价对国内化工行业景气度有一定表征意义。我们认为当前节点可类比2012下半年,而2024年所处周期位置或与2013年较为类似,都是处于PPI见底回升以及本币计价的油价在高位的情况。此外供需双方来看,此轮周期与2H12-2013年也很相似:1)整体需求较弱。2H12-2013当时国内的需求也较弱,中国的GDP增速从10%下降到6%,同时外需受欧债危机的影响也较弱。2)新增产能多。2011-2014的化工行业的产能新建加速,其中2012年最快,化学原料和化学制品制造业固定资产投资额同比增长30.7%。 图表:从2012年8月至2014年7月,PPI见底回升且油价处于高位
注:Brent油价以当月美元对人民币中间价的平均值进行换算 资料来源:Wind,国家统计局,中金公司研究部 以史为鉴看方向。从2013年1月至2013年12月,我们可以看到这期间无论是石油化工行业还是化工行业均取得了7-8%的正收益,同时相对于沪深300的超额收益在15-16%。从涨幅较好的个股层面,主要分为4类:1)受益于高油价的上游企业和油田服务企业;2)基础化工中涨幅较好的是草甘膦和染料,因为环保升级,不合规产能出清,形成更加集中和高效的产能格局,另染料主要是价格协同的因素;3)新材料方向,典型的有下游增速快的锂电行业,有国产替代逻辑的半导体材料;4)大项目具有较好盈利前景的公司。因此,我们看好本轮新周期中供给格局有望向好的子行业,新增项目较大且盈利能力较好的子行业以及新材料行业。 图表:2013年石化化工板块和个股市场表现
资料来源:Wind,中金公司研究部 PPI同比增速逐渐回升,估值低位,看好化工配置机会 当前化工行业估值水平偏低。截至2023年12月8日,化工板块市净率(MRQ)2.0x,处于历史估值水平(自2012年起)的6.4%分位数。我们认为化工板块整体估值相对偏低,适宜在底部逐步布局。 PPI同比增速逐渐回升,看好化工配置机会。我们认为,2023年6月或是本轮PPI的底部,2024年开始PPI同比或将逐渐回升。据中金宏观组,2024年翘尾因素或显著回升,大宗商品与能源等也将有所支持,1H24PPI同比有望转正。回顾从2009年至今的PPI波动和中信基础化工指数的走势,我们发现历史PPI同比迎来拐点之后化工行业相对沪深300往往能取得不错的超额收益。这一点在2012-2014较弱的周期下依然成立。 图表:中信化工板块估值情况
资料来源:Wind,中金公司研究部 综上我们建议超配化工,方向上我们建议主要关注:一是有大额固定资产投资且盈利预期较好的龙头企业;二是周期里面有望进入景气周期的子行业,尤其是制冷剂、涤纶长丝、PX、MDI和TDI、蛋氨酸等;三是新材料,重点关注电子氟化液、先进封装材料、半导体材料和OLED材料;四是受益于中高油价的上游企业和油田服务企业。 Text 聚焦白马龙头、景气改善及国产替代 化工龙头迎来布局良机 目前主要化工白马龙头公司估值处于历史低位。截至12月8日,中证细分化工指数(指数成分股主要是化工白马龙头)市净率2.05x,处于2012年以来的14.8%分位,处于历史偏低水平。目前中证细分化工与中信基础化工指数的P/B之比为1.0,处于历史均值水平。从化工龙头公司估值所处分位看,目前万华化学、龙佰集团、新和成和扬农化工的2023年市净率分别为2.7/1.9/2.1/2.7x,分别处于2012年以来的5.4%/8.0%/14.9%/23.9%分位。 图表:中证细分化工与中信基础化工P/B
资料来源:Wind,中金公司研究部 图表:部分龙头公司P/B所处分位(截至2023年12月8日)
资料来源:Wind,中金公司研究部 存量资产周期性盈利基本处于底部,龙头公司新项目投产有望贡献盈利增量。从周期角度看,我们认为2023年多数化工产品的价差处于历史相对底部,因此主要化工龙头公司2023年的盈利从周期角度看基本处于底部。从增量角度看,通过资本开支建设新产品或者新产能是化工企业成长的基础。从历史角度看,中国化工龙头企业的崛起,离不开一轮又一轮的固定资产投资,每一轮周期底部的扩产都为龙头企业下一次周期上行再上一个大的台阶打下坚实的基础。 图表:部分统计的化工大项目与投资情况
注:统计时间截至2023年12月9日,桐昆股份与新凤鸣拟建炼化一体化项目为合作建设项目 资料来源:Wind,公司公告,中金公司研究部 有望进入景气周期的子行业 三代制冷剂:HFCs配额政策已出,供给约束下有望迎来长周期盈利上行 配额制下三代制冷剂实际供应或有所偏紧。2023年11月6日,生态环境部办公厅正式发布《关于印发<2024年度氢氟碳化物配额总量设定与分配方案>的通知》明确了三代制冷剂配额的计算方式。2024年度生产配额按HFCs品种发放,某品种HFCs生产配额等于2020-2022年(基线年)该品种的平均产量,内用生产配额需扣除基线年间某品种HFCs的平均出口量。 (1)HFCs(不包括HFC-23)生产配额以生态环境部组织的基线年HFCs生产核查核定的生产量为基准,确定各生产单位2024年度生产配额,按HFCs品种发放,计算公式如下:
(2) HFCs(不包括HFC-23)内用生产配额。根据生态环境部组织的基线年HFCs生产核查结果,确定基线年各生产单位某品种HFCs年均生产量占全国该品种年均总生产量比例,以此比例和基线年全国该品种HFCs年均总出口量计算各生产单位该品种HFCs年均出口量,采用“内用生产配额=生产配额-出口量”的计算方法,确定各生产单位2024年度内用生产配额,按HFCs品种发放,计算公式如下:
HFCs生产单位和进口单位已于2023年11月24日前向生态环境部提交2024年度HFCs生产配额、内用生产配额和进口配额申请及相关材料。目前官方HFCs产量配额尚未公布,我们根据百川盈孚历年产量数据,按此方法计算,由于2020年的低基数效应,2024年R32/R134a/R125的生产配额总量约为23.2/18.4/13.6万吨,部分品种配额或明显低于2022/2023年的产量,供应量或大幅减少。 图表:主要三代制冷剂总量配额预测
资料来源:百川盈孚,生态环境部,中金公司研究部 配额期将近,三代制冷剂价格已进入修复期。进入2023年以来,三代制冷剂各品种三代制冷剂已经出现了一定回暖的迹象,中小体量品种R143a/R152a涨幅尤其显著。根据卓创资讯数据,截至11月30日,中小体量品种R143a/R152a分别收报31,500/16,000元/吨,较二季度末(6月30日)分别变化66%/43%。中小体量品种行业内供应商相对较少,涨价预期下供应商/渠道经销商垒库使价格率先上涨,整体三代制冷剂已出现了一定价格回暖的迹象。截至11月30日,大品种R134a/R32/R125,分别收报27,750/17,000/28,000元/吨,较二季度末(6月30日)分别变化14%/13%/10%。我们认为,尽管大体量三代制冷剂在配额预期下已出现了一定的涨幅,但年均价格价差仍处于历史低位,盈利水平仍有提升的空间。 图表:三代制冷剂历史价格价差回顾
注:最新价格价差截至2023年12月8日,2023至今价格价差截至2023年11月30日 资料来源:百川盈孚,卓创资讯,中金公司研究部 巨化股份收购飞源化工有助于行业集中度提升,提升与下游空调企业的议价能力。我们认为,市场目前的分歧集中在三代制冷剂配额落地后不同厂家间的价格策略博弈,市场较为担心由于集中度不够高,三代制冷剂行业内的价格协同无法达成。2023年12月5日,行业龙头巨化股份公告拟收购飞源化工51%股权。我们认为,行业内的兼并整合有助于提升三代制冷剂的集中度,企业间的价格协同或有助于提升与下游空调企业的议价能力,使三代制冷剂盈利重回正轨。 涤纶长丝:主力放缓扩张节奏,行业景气度有望提升 2023年涤纶长丝盈利修复。2023年以来内需逐步复苏,涤纶长丝产开工率和产销率均有较大提升,库存处于较低水平。根据CCF数据,2023年1-11月,涤纶长丝产量达到4,248万吨,相比2022年全年增长9.6%,涤纶长丝POY/FDY/DTY价差环比2022年分别+4.8%/+8.7%/+0.7%,长丝盈利能力修复。 长丝主力放缓扩张节奏,2024-2025年产能增速边际降低。2018年以来行业产能增量主要来自龙头企业,尤其是在2020年、2022年这样的景气低谷,中小企业利润亏损严重,而龙头企业仍然有能力进行逆势扩张。2022年行业需求较弱,龙头企业聚酯装置也出现了现金流受损的情况,目前行业已放缓涤纶长丝的扩张节奏。向后看,2024年涤纶长丝增量约在115万吨,相比历史上每年250-350万吨/年的平均增速已经大幅收缩。根据各龙头企业规划的产能余量来看,我们认为2024年涤纶长丝供应增速或将面临拐点,行业景气度有望进一步提升。 图表:2023-2024年涤纶长丝行业产能投放计划
资料来源:百川资讯,公司公告,中金公司研究部 中小产能加快退出。2022年在涤纶长丝盈利较差的阶段行业中小产能加速退出,这些中小产能大多为老旧落后、缺乏技术创新能力的装置,相比头部企业规模化和一体化的聚酯工厂不具备成本优势。根据CCF统计,2022年涤纶长丝退出产能为180万吨,2023年涤纶长丝退出产能约101万吨,且我们认为这些落后产能缺乏竞争力,退出后不具备重新开车的条件。我们认为未来伴随行业竞争的加剧,落后产能将进一步加速出清,行业准入门槛将进一步加大,聚酯行业的市场集中度也将进一步优化,发展环境更趋良性。新增产能放缓叠加中小产能退出,我们认为涤纶长丝行业供给端支撑将逐步加强。 需求端国内历史增速在8%以上,2023年以来已逐步恢复增长。2017-2019年中国纺织服装零售额的累计同比增速基本维持在8-10%,2020-2022年受疫情影响零售额波动较大,2023年以来纺服消费市场边际好转,零售额增速开始上行,库存也已恢复至正常水平,长丝需求迎来复苏。1-10M23中国服装鞋帽、针、纺织品类零售额累计值为11,126亿元,同比增加10.2%;服装类零售额累计值为8,143亿元,同比增加12.3%。 图表:中国服装鞋帽针织类零售额
资料来源:Wind,中金公司研究部 图表:中国服装类零售额
资料来源:Wind,中金公司研究部 出口需求受海外经济影响,伴随海外去库出口有望恢复。2023年以来海外主要纺织服装消费市场需求低迷;欧美作为主要需求国,进口明显减少。叠加海外前期累积库存的消化,中国纺织服装出口数量下滑。根据中国纺织工业联合会数据,1-10M23中国纺织服装出口2,457.2亿美元,同比下降9.2%(以人民币计同比减少3.4%);其中纺织品出口1,125.5亿美元,同比下降9.8%(以人民币计同比减少3.9%);服装出口1,331.6亿美元,同比减少8.7%(以人民币计同比下降3.1%)。尽管纺织服装产品出口仍面临全球经济下行等压力,但3Q23以来随着市场旺季需求阶段性好转,以及部分终端国际品牌去库存压力减轻,新订单需求逐步释放,我们认为纺服出口需求有望伴随海外库存去化得到修复。 图表:服装出口金额
资料来源:Wind,中金公司研究部 图表:纺织品出口金额
资料来源:Wind,中金公司研究部 原丝需求增加,涤纶长丝直接出口有望加速。近年来下游纺服织造有向东南亚等区域外移的趋势,纱线等中间产品和服装成品出口承受一定压力,但涤纶长丝及其上游原料端依然集中于中国,产业链整体优势显著,且国内企业一体化和规模化生产的优势使得国产涤纶长丝具有成本竞争力。产业链下游的外移使得海外对长丝的需求增加,此外伴随聚酯龙头企业积极拓展国际市场,涤纶长丝的直接出口大幅提升。1-10M23中国涤纶长丝出口总量达338万吨,同比上涨26.5%。 图表:涤纶长丝出口数量当月值
资料来源:卓创资讯,中金公司研究部 图表:涤纶长丝POY出口市场分布
资料来源:CCFEI,中金公司研究部 芳烃:产能投放尾声,PX有望进入新一轮高景气周期 中国新建炼厂投资高峰期已过。2017-2022年为中国炼厂建设高峰期,以三大民营大炼化的大型炼化一体化项目在积极布局七大石化基地,每年新增炼厂3,000万吨以上。我们认为2023-2026年,国内炼厂投放速度将大幅放缓,主要以裕龙炼化为代的减量置换模式,新增产能减少。“碳中和”背景下,国内再新增炼厂的难度大幅增加。此外,中石化和中石油近几年推动炼厂的“减油增化”改造,但增加的化工品主要是乙烯项目,几乎没有涉及到新增芳烃产能。 PX产能投放尾声,边际产能增量有限。国内新增PX产能多伴随着炼化一体化项目产出,2019-2022年为国内炼化项目的集中投放期,PX产能快速增加。但受到疫情和化工项目审批放缓的影响,2022年部分PX新项目进度略低于预期。根据CCF等的统计,2022年国内PX投放约435万吨,且大部分都集中在四季度。2023年新增PX产能770万吨,均集中在上半年,目前已投放完毕。根据华瑞信息数据,2024-2026年仅有裕龙炼化300万吨/年和华锦阿美200万吨/年的项目计划投产,PX产能投放已进入尾声,有望开启新一轮的景气周期。 图表:中国新建炼厂接近尾声
图表:PX产能投放一览表
资料来源:CCFEI,华瑞信息,中金公司研究部 能耗指标有望优化产能结构,加速中小产能出清。2023年7月国家发改委出台了《工业重点领域能效标杆水平和基准水平(2023年版)》,在2021年和2022年版本的基础上进一步明确了工业领域能效目标。对于PX行业,2025年能效标杆水平以上产能比例达到50%,能效基准水平以下产能基本清零;其中能效标杆水平为380千克标油/吨,基准水平为550千克标油/吨。根据CCF数据,截至2022年底,中国在产PX装置中,低于基准水平的装置占比约为3.1%,总产能112万吨;基准水平附近的装置占比约29.1%,总产能1,055万吨。我们认为2025年能效目标的提出有望显著提升PX行业装置规模化水平,中小产能有望加速出清。 图表:不同规模PX装置能耗水平
图表:中国在产PX装置规模结构(截至2022年底)
PX-PTA下游支撑强劲,需求有望保持稳定增长。PX的直接下游是PTA,目前PTA仍处于产能投放周期。根据CCF数据,2024-2025年PTA仍有约1,960万吨的投产计划。PTA在产业链中处于弱势,有利于PX盈利扩大。聚酯需求的增长是PX产业增长的根本。2022年聚酯需求低迷,聚酯需求与国内经济和出口需求正相关,经济复苏将带动聚酯需求增长。2023年聚酯内需稳定恢复,出口表现强劲;其中长丝和瓶片作为下游两个占比最大的品种,我们认为有望迎来内外需共振。我们看好PTA产能快速扩张和聚酯产品出口对PX需求的拉动,我们认为2023-2025年PX需求复合增速有望达到7%以上。 图表:下游聚酯产品需求稳定增长
资料来源:CCF,中金公司研究部 供需格局改观,PX有望进入新一轮高景气周期。长周期看,我们认为国内PX产能大投放已经进入尾声,2H23-2025年供给增速约为3%,而下游需求复合增速有望达到7%以上;我们认为行业有效产能利用率将会提升,PX有望进入新一轮的高景气周期。从历史价差来看,在行业景气高点PXN年均价差能够达到620美元/吨,季度价差能够达到740美元/吨,我们认为行业内公司有望充分受益。同时由于PX的供应偏紧,还将带动纯苯等系列芳烃品种的高景气度,我们认为芳烃产业链相关公司有望充分受益。 图表:中国PX供需平衡表
注:开工率数据以年底全量产能为基数 资料来源:Wind,CCF,彭博资讯,中金公司研究部 MDI和TDI:供需格局较好,需求回暖盈利弹性较大 目前MDI和TDI盈利处于历史中枢水平。12月8日,国内聚合MDI和纯MDI价格分别为1.55万元/吨和2.05万元/吨,聚合MDI-纯苯-煤炭价差和纯MDI-纯苯-煤炭价差分别为7,735元/吨和12,160元/吨,分别处于2010年以来39%/65%分位。12月8日,国内TDI价格1.64万元/吨,TDI-甲苯-煤炭价差为9,713元/吨,处于2015年以来51%分位。 图表:聚合MDI-纯苯-煤炭价差
资料来源:百川盈孚,中金公司研究部 图表:TDI-甲苯-煤炭价差
资料来源:百川盈孚,中金公司研究部 2024-25年全球MDI和TDI新增产能相对较少。1)MDI:2022年全球MDI产能965万吨,产能利用率84%处于高位,2023年全球MDI新增产能仅45万吨(全部为万华化学贡献),受益于中国MDI需求量增长,我们预计2023年全球MDI需求量小幅增长,对应全球MDI产能利用率81%-82%仍处于较高水平。2)TDI:根据公司公告,2023年万华化学福建新增15万吨TDI产能,但同时巴斯夫位于德国的30万吨TDI产能以及日本东曹2.5万吨TDI产能关停,全球TDI总产能下滑。 图表:全球MDI产能及产能利用率
资料来源:科思创,天天化工网,公司公告,中金公司研究部 图表:全球TDI产能及产能利用率
资料来源:科思创,天天化工网,公司公告,中金公司研究部 全球新增产能较少+海外企业高成本支撑,我们预计MDI和TDI盈利有望维持在较好水平。在欧美需求下滑及海外聚氨酯企业销量下降的背景下,2023年1-9月国内聚合MDI和TDI出口量同比分别增长9.0%/5.4%。科思创功能材料业务和亨斯迈聚氨酯业务销量3Q23同比分别下降2.4%/4.0%(3Q22同比分别下降6.2%/16.0%),同时3Q23科思创功能材料业务和亨斯迈聚氨酯业务调整后EBITDA利润率仅有5.0%/8.4%,我们认为欧洲聚氨酯产能的高成本对全球MDI和TDI价格有较强支撑,叠加2024-25年全球MDI和TDI新增产能较少,我们预计MDI和TDI盈利有望保持较好水平,同时如果需求回暖则MDI和TDI均具备较高的价格弹性。 图表:中国MDI出口量
资料来源:百川盈孚,海关总署,中金公司研究部 图表:中国TDI出口量
资料来源:百川盈孚,海关总署,中金公司研究部 图表:全球聚氨酯企业盈利情况
资料来源:公司公告,公司官网,中金公司研究部 蛋氨酸:供需关系边际改善,关注龙头量价弹性 3Q23以来市场供应收缩推动价格上涨。2016年以来,受海外赢创、国内新和成、安迪苏、和邦生物等蛋氨酸扩产影响,蛋氨酸价格长期维持低位。3Q23以来,部分企业装置减产或投产延后,蛋氨酸价格回升:根据赢创官网[1],公司正在扩建其新加坡裕廊岛生产基地的蛋氨酸生产设施至34万吨(新增4万吨),为了完成扩建项目中的重要工艺环节,该蛋氨酸生产基地将于4Q23和1H24分别减产三个月;希杰马来西亚工厂蛋氨酸部分产能转产异亮氨酸,产量将从下半年开始或将减少40%[2]。受海外装置减产影响,近期蛋氨酸价格逐步上涨,3Q23至今固体/液体蛋氨酸价格累计分别上涨31.3%/22.2%至22.25/16.8元/千克。 图表:蛋氨酸价格
1H24蛋氨酸有望保持较好供需格局。从目前到2024年上半年,全球蛋氨酸新增产能仅新和成15万吨/年;同时赢创新加坡装置(30万吨/年)和希杰马来西亚装置在1H24将维持减产,以及日本住友分别计划到2023和2024财年其蛋氨酸产能较2018财年缩减20%/30%,整体看全球蛋氨酸有效新增产能相对较少,而全球蛋氨酸需求每年保持平稳增长。受海外产能退出及阶段性减产影响,以及新增产能较为有限,我们预计1H24全球有效蛋氨酸产能增量较少,蛋氨酸有望保持较好供需格局。 图表:2019-22蛋氨酸产能/产量/需求情况
图表:蛋氨酸价格
AI、半导体、显示等领域带来的国产替代材料需求 AI领域:看好算力需求增长带动的上游材料端“量价齐升” 算力需求迎来“井喷”。算力好比AI产业链的“原油”,而服务器即是“油井”,随着AI应用模型迎来其“工业革命”,上游算力的需求也正在指数级增长。根据之江实验室数据,从2018年开始,算力需求每两个月就会翻倍一次,对应的服务器及上游配套零部件、原材料需求或也将高速增长。 图表:未来算力需求有望维持指数级增长
资料来源:Shiqiang Zhu等,Intelligent Computing: The Latest Advances, Challenges and Future(2022),《Intelligent Computing》,之江实验室,中金公司研究部 图表:全球服务器出货量
图表:AI服务器产业链
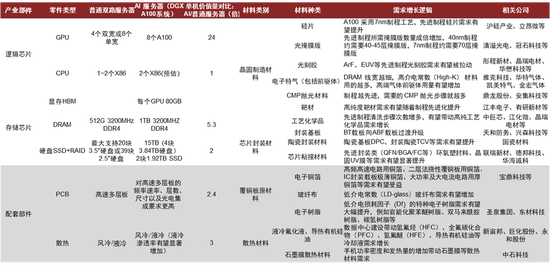
资料来源:中金公司研究部 根据中金科技硬件组测算,2023-2025年由AI算力需求带来的服务器增量或达25万台,对应晶圆制造材料、芯片封装材料、覆铜板原材料、散热材料等需求也将相应增长。AI服务器相比普通双路服务器有很多零部件的迭代升级,从而对上游材料提出更高的性能要求(单位价值更高)。同时,部分AI服务器材料的单位使用量也会随着零部件的升级而增多,AI服务器对材料端的拉动具有“乘数效应”。我们认为,覆铜板(CCL)原材料、芯片封装材料及散热材料的尖端产品国产化率相对更高,受益或更为明显。 图表:AI服务器相关产业链材料梳理
注:零部件单机价值量对比为中金公司研究部测算 资料来源:各公司公告,IDC,中金公司研究部 高频高速电子树脂:需求有望快速增长 电子树脂作为制作覆铜板的三大原材料之一(树脂、增强材料和铜箔),对覆铜板性能存在至关重要的影响,覆铜板是加工印制电路板(PCB)的基础材料,印制电路板是电子元器件的支撑体也是电气链接的载体。电子树脂、覆铜板和印制电路板,已然成为现代电子产品中不可或缺的重要组成部件,最终被广泛应用于智能家电、工业控制、计算机、消费电子、汽车电子、通讯等各个行业。 下游应用升级对覆铜板及其原材料性能提出了更高的要求。覆铜板按照介电常数(Dk)与介质损耗因子(Df)可分为FR-4、高频高速两类。Dk、Df与传输速度及损耗相关,是高频高速板的核心指标。FR-4覆铜板的Df值大于0.2,而高速覆铜板可根据Df的不同进一步分为常规损耗(Df 0.01~0.02);中损耗(Df 0.008~0.010);低损耗(Df 0.005~0.008);极低损耗(Df 0.002~0.005);超低损耗(Df <0.002)。覆铜板的原材料会对其Dk、Df值产生决定性影响,随着覆铜板下游服务器、通讯基站的迭代升级,我们认为未来覆铜板及其原材料或都将迎来新一轮需求增长,电性能更佳的材料需求增长将更为显著。 图表:不同服务器架构对应树脂需求
资料来源:Intel官网,中金公司研究部 中高端覆铜板对应特种电子树脂市场规模年化增速或达18.8%。通信、电子领域的更新迭代对电子元器件的信号传输损耗和延迟提出了更高的要求。电子树脂的更新迭代能够有效降低覆铜板的介电常数与介电损耗从而提升电子元器件的传输性能。我国作为电子树脂的生产大国和消费大国,在生产领域仍以基础液态环氧树脂为主,在中高端(无卤化+高频高速)覆铜板领域用的特种树脂领域仍有着长足的发展空间。根据我们的测算,假设覆铜板的原材料成本占其产值的58%,而树脂成本约为原材料成本的25%,2021-2025年中高端覆铜板对应特种电子树脂市场规模年化增速或达18.8%,至2025年市场规模可达195亿元。 图表:全球特种电子树脂预计维持高速增长
注:原材料成本约占覆铜板产值的58%,电子树脂成本占原材料成本的25% 资料来源:Prismark,同宇新材招股说明书,生益科技招股说明书,中金公司研究部 半导体材料:行业周期触底,持续关注国产半导体材料国产化进展 半导体行业或已见基本见底,24年有望回暖。据美国半导体协会统计,2023年10月全球半导体销售额466亿美元,同比-0.7%,降幅较9月进一步收窄。我们观察到历史上台股主要存储器生产企业营收同比增速较全球半导体销售额提前约一个季度转正,考虑到23年10月台股主要存储器生产企业营收已同比转正,我们判断24年半导体行业有望整体回暖,据WSTS预测,2024年全球半导体行业销售额有望达5880亿美元,同比+13%。 图表:历史上台股主要存储器生产企业营收同比增速较全球半导体销售额提前约一个季度转正
资料来源:美国半导体协会,Wind,中金公司研究部 国内晶圆厂产能稳步扩张,驱动国内半导体材料市场规模提升。据TrendForce统计,截至23年11月,除去7家暂时停工的晶圆厂,中国目前已建成的晶圆厂有44家(12英寸晶圆厂25座、6英寸晶圆厂4座、8英寸晶圆厂及产线15座),另外还有22家晶圆厂在建(12英寸晶圆厂15座,8英寸晶圆厂8座)。TrendForce预测,若目前在建和规划12英寸晶圆产能全部投产,中国12英寸晶圆产能有望增长417.3万片/月至531.2万片/月。国内晶圆产能的扩张有望继续驱动中国半导体材料市场维持快速增长。 图表:中国12英寸晶圆产能规划
重点关注半导体材料从0到1的投资机会。截至2022年末,中国大部分可用于8英寸晶圆以上的半导体材料仍依赖进口,制约了我国集成电路产业的健康发展。如在光刻胶领域,目前全球最为先进的EUV光刻胶已经可用于7nm以下半导体先进制程的生产,而目前中国可量产的KrF光刻胶最高只可用于130nm制程生产,可用于先进制程的ArF及EUV光刻胶仍处于研发过程中。 OLED:国内首条8.6代AMOLED线建设计划公布,看好OLED材料国产替代加速 ► 中尺寸OLED屏幕渗透率有望快速提升,带来OLED材料增量需求 京东方公告拟在成都投建第8.6代AMOLED生产线项目,开启国内中尺寸OLED产线布局。根据公司公告,项目预计总投入630亿元,产品主要定位笔记本电脑/平板电脑等高端显示屏,主攻中尺寸OLED IT类产品。该项目玻璃基板尺寸为2,290mm×2,620mm,相较于其6代线1,500mm×1,850mm面积同比增加116%;项目设计产能为3.2万片/月玻璃基板,将分两期分阶段建设,周期约34个月。我们认为京东方投建高世代产线有望推动中尺寸屏OLED渗透率快速提升,进而拉动上游相关材料需求。 苹果或将在新一代iPad Pro上采用Tandem技术的OLED屏幕,拉动发光材料用量增长。根据Omdia,苹果或将于2024年在iPad Pro以及2026年在MacBook Pro采用混合OLED屏幕,我们认为苹果作为行业风向标,有望引领IT显示进入OLED时代。据Omdia预测,全球平板及笔记本OLED面板出货量预计将从2023年的1,290万片提升至2028年7,430万片,CAGR高达42%。同时根据势银数据,苹果或将在其混合OLED屏中采用Tandem技术以提升屏幕亮度并延长寿命,我们认为双层结构下的发光材料用量也将持续提升。整体看,我们认为快速提升的出货量以及结构变化带来的新需求,有望成为OLED发光材料快速成长的重要驱动力。 图表:苹果中大尺寸OLED规划
图表:传统结构vs. Tandem结构
图表:2019-2028E IT OLED出货量及渗透率
►以手机为代表的传统OLED需求或将逐步回暖 3Q23全球智能手机出货量环比增长,IDC预计4Q23同比有望转正。3Q23以来随着下游渠道库存回落,叠加逐步进入手机消费旺季,根据Omdia数据,3Q23手机出货量环比增长13.4%至3.016亿部,展望4Q23,我们认为随着华为、小米、苹果等旗舰机型推出陆续放量,叠加年终购物旺季来临,手机消费量或将持续环比增长,IDC预计4Q23全球智能手机出货量有望实现同比由负转正,全球智能手机市场明年有望继续复苏。智能手机作为OLED下游最大应用领域,我们看好需求回暖带动材料需求增长。 图表:1Q21-4Q23E全球智能手机季度出货量及同比
►看好OLED中间体、发光、封装、PSPI等材料国产替代进程加速 材料端:OLED中间体已基本实现国产替代,终端发光材料实现部分替代,封装材料、PSPI等持续突破中。1)OLED中间体:目前中国企业是全球OLED中间体的主要供应商,万润股份、濮阳惠成、瑞联新材等已经进入全球知名下游终端材料供应链体系,市场格局稳定,行业维持较高盈利水平,建议关注面板行业回暖带来的机会;2)终端发光材料:技术和专利壁垒高,全球OLED蒸镀材料的供应商仍以韩、日、德、美为主,美国UDC与陶氏公司、三星SDI、日本出光、LGC、JNC、SFC等公司分别在红色发光材料、绿色发光材料和蓝色发光材料中占据绝对优势地位;根据公司公告,国内以莱特光电、奥来德、海谱润斯等为代表的公司正逐渐实现技术和专利突破,国产替代进行中,行业盈利水平高(毛利率60-80%),建议关注面板行业回暖叠加产品渗透率提升带来的业绩提升;3)封装材料:全球主要OLED封装材料供应商为韩国Samsung SDI,国内大部分仍处于技术开发阶段,奥来德、瑞联封装材料送样测试中,建议关注订单情况;4)PSPI材料:有光刻胶及电子封装两大作用,基本由美国及日本企业垄断,日本东丽是全球正性PSPI主要供应商,万润股份、奥来德、鼎龙股份等公司送样测试中,建议关注认证进展。 图表:OLED上游主要材料国产化进展情况汇总(截至3Q23)
受益于中高油价的上游企业和油田服务企业 24年油价维持区间震荡,供应已提前于需求调整。回顾2023年的原油价格走势,需求是今年导致油价波动的主要因素,高利率下的需求恶化的预期挥之不去;而促成原油价格上升的动力都来自于应对不及预期的需求,OPEC+的主动缩减产量。因此在两者拉锯之中,油价处于75-95美元的波动区间。 图表:国际油价回顾
展望2024年,我们判断原油将在2024维持区间震荡(与中金大宗组一致),均价接近区间震荡。在需求中性的假设下,亚洲国家推动全球总需求增加110万桶/日;2024年全球石油基本面或存在约60万桶/天的短缺,美国产量增速放缓,以及OPEC+的超额减产导致2024年的产量增速或慢于需求增速。 供给:展望2024年,我们认为供给端整体偏紧,主要系1)全球油气上游投资强度持续下降,Rystad预计2024年全球上游资本开支为5800亿美元,远低于上一轮高峰期2014年的8870亿美元;2)美国页岩油边际成本上行(中金大宗组预测约75-80美元/桶),产量增速2024年或下滑;3)OPEC+有意维持原油价格高位,主动减产。 OPEC减产力度有待观察:在2023年11月的会议中,OPEC+的自愿性减产如果可以执行到位,则1Q24的产量将较23年10月下降40万桶/日左右。但自愿减产的力度有待1Q24的数据考量。 需求:中金大宗组预测2024年全球石油需求同比增速或降至1.1%(2023年为2.3%)。其中,非OECD国家仍为增长主力,主要为,1)印度需求2024年同比增长30万桶/天;2)中国需求2024年同比增长100-150万桶/天,增长或边际降速;3)欧洲需求延续偏弱、降幅可能小幅收窄,4)美国需求压力或在2H24更为明显。 需求的季节性变化:淡旺季需求之间的差异较大,二三季度为需求旺季,且由于美国的炼油缺口始终无法解决,秋冬季可以通过增加异丁烷等组分进行调和,春夏两季依赖炼厂出品的高辛烷值产品,因此需求的季节波动性明显加剧。且在全球绝对库存较低的环境下,季节间的原油价格波动明显加大。 图表:布伦特油价预测
油服与装备:上行周期中的“中国力量” ►传统能源资本开支长期预期改善,资本开支重心转入海上 油气能源长期需求逐步改观。虽然市场担忧能源的需求受到经济周期的负面影响,但是长期需求的预期却在逐步改善,在高通胀的情况下,更加务实的气候政策和能源政策获得了认同。因此国际石油公司重回传统能源战略,以“传统能源+CCUS”为主的英美公司,如XOM、CVX等都获得了资本市场的认同;而转型新能源的战略的欧洲大陆公司,如BP在市场的估值方面依然处于相对低位,并且如Shell预计将缩减新能源投资25%。 大型项目建设方兴未艾。2023年以来新项目投资热情高涨,包括ADNOC阿联酋、巴西等低成本传统油气的投资加快:1)2023年11月,阿布扎比国家石油公司ADNOC正酝酿收购由巴斯夫控股的Wintershall Dea(巴斯夫石油和天然气生产子公司),该公司的估值可能超过100亿欧元;2)巴西国家石油公司计划在2023年至2027年间钻探16口探井,预计投资30亿美元,在Foz do Amazonas、Pará-Maranhão、Barreirinhas和Potiguar等沉积盆地。 未来资本开支上升空间充裕,三年资本开支回升10%+。根据IEA预测,在油价高企和确保能源安全等有利因素的推动下,全球石油行业上游资本支出2023年约为5280亿美元,同比增长11%,而Rystad预测,2023年海洋油气投资近1950亿美元,同比提升14.5%。考虑到产量增加需求以及投入品成本的上升,全球资本开支在未来三年,我们预计将实现10%的增速,带动油服行业市场规模扩大。 图表:全球油气上游资本开支
图表:油气与勘探公司资本开支计划
页岩油投资热度消退,产量高速衰减导致边际成本上升。对比上一个周期来看,2011年资本开支高峰的出现主要由页岩油推动,具有“高投入、高负债、高增长”的特点。据Rystad Energy测算,2011年时美国页岩油平均开发成本约为68美元/桶,最高可达95美元/桶,23年的成本已经大幅上升至60-80美元/桶,考虑到更高的投资成本,但页岩油的高速衰减特性导致增产边际成本较高,较难形成可快速响应需求增量的供应。 图表:北美页岩油新钻井与DUC显著低于2013年
图表:全球常规油气FID集中于海上项目
海上新建项目盈亏平衡点降低,海上油气投资意愿凸显:2022年全球新建油气项目回归常规油气,项目盈亏平衡点降低,当前资本开支水平实际为装备和油服市场创造了更大的市场空间。按类型来看,2022年新建项目中海上(深水和大陆架)项目占比接近70%,其中沙特阿拉伯Zuluf油田的扩建项目规模达到106亿美元。 ►海上钻井价格易涨难跌,中国钻井服务收入走向国际 市场供应趋紧,2023年全球钻井产能利用率提升。我们预计海上勘探活动的增加将继续提升钻井需求。供给端超龄产能的退出、新建平台数量不足、冷停平台重启缓慢等因素较大地抑制了钻井平台的供给弹性。2022年自升式和半潜式钻井平台的供应量相比于2014的峰值(802台)降低24%,根据克拉克森的数据,截至1H23末,全球可供应移动式钻井平台数量共为612座,我们预计到2024年底可上升至645座。3Q23,全球可用自升式钻井平台利用率同比上升6pct至79%,半潜式钻井平台利用率同比上升4pct至62%。我们判断2024年利用率有望进一步提升。 2023年自升式日费率同比提升,自升式/半潜式日费率有望在2024年进一步上升。3Q23全球可用自升式钻井平台日费率同比上升13%至7.3万美元/天,但半潜式钻井平台日费率同比基本持平在24.6万美元/天,我们认为主要系半潜式利用率仍处上升早期(3Q23利用率为62%)。向前看,我们判断随着钻井平台利用率的进一步提升,自升式/半潜式日费率均有望进一步提升。 图表:全球自升式平台供需状况及预测
图表:全球浮式平台供需状况及预测
图表:自升式平台日费率
图表:半潜式平台日费率
中国海上钻井服务稳健增长,中海油服海外订单快速增长,将拉高平均日费率。中海油服公司处于国际领先地位,主要系1)钻井平台规模全球第一(截至3Q23,共有61座平台);2)船龄结构良好,平均船龄为16.9年,在全球处于优势地位;3)中国海上钻井工作量稳健增长,3Q23公司船队可用天使用率达到86.2%,同比+1.5ppt,2024年我们预计可达90%;4)公司迅速调整平台布局,将国内结束工作的平台转移至海外高日费率地区,根据公司公告,2023年海外市场将增加4座半潜式平台和16座自升式平台,占比增加至50%,我们判断将进一步拉高公司平均日费率。 ►海洋工程需求强劲,中国制造优势凸显 包括FPSO在内的海洋工程的需求强劲。据Rystad Energy估计,2022-2025年间,埃克森美孚、BP、壳牌、雪伏龙、埃尼、道达尔能源这6家国际大石油公司将花费超过270亿美元用于常规油气勘探,且集中于深水领域(占总资本支出的约87%)。随着深水油田开发,FPSO装置需求增加,Rystad Energy预计2023年将再招标10个新的FPSO订单合同(巴西及圭亚那项目占比接近50%),我们预计2025年达到在建产能高峰。 图表:全球FPSO新签订单数量及未来预测
资料来源:Rystad Energy,中金公司研究部 图表:2020-2028年全球各地FPSO新签订单合计
资料来源:彭博资讯,Rystad Energy,中金公司研究部 价格逐步上升。2020年以来,新冠疫情之后,油价大幅下跌,FPSO订单量跌至3艘。2022年,俄乌冲突推升油价至近10年来的新高,FPSO订单上升至9艘,价格也随之上扬。其中,巴西国家石油为重要的订单来源,2022年,巴西国家石油公司与新加坡的船厂签订了3份开发Buzios油田的FPSO建造合同,Sembcorp船厂将建造的P-82FPSO订单价值为30.5亿美元,比P-80和P-83分别高出1.5亿美元和2.5亿美元。 中国企业优势明显。全球FPSO市场被SBM、BW、Modec占据主要份额,海油工程立足自主创新不断加大FPSO领域科技投入,相继承揽国内外多个大型FPSO项目,目前已成为FPSO市场主要参与者、竞争者,且已全面掌握所有船型FPSO建造及集成总装。2022年起,海油工程可独立直接投标巴西国家石油公司投资的工程、采购和建设项目(EPCI总包工程),特别是浮式生产、储存和卸载船舶。 图表:海油工程FPSO项目实施情况
资料来源:彭博资讯,IEA,中金公司研究部 风险提示 化工品内外需低迷。化工品内外需疲弱将对价格和企业的盈利能力持续形成压制,若国内外化工企业未按预期进入补库周期,行业内主要化工产品的产销量将受到显著影响。 供给端产能投放超出预期。根据现有数据统计,大部分化工子行业今明两年产能复合增速超过现有产能的10%,若实际投放产能超出预期,将对相应产品的供需格局造成扰动,从而带来产品价格或股价的调整。 原油价格大幅波动。原油价格大幅波动不利于化工企业进行原料库存的有效管理,若产品成本传导不畅,企业盈利能力或受到显著影响。 Source 文章来源 本文摘自:2023年12月13日已经发布的《油气化工2024年展望:长风破浪会有时》 裘孝峰 分析员 SAC执证编号:S0080521010004 SFC CE Ref:BRE717 严蓓娜 分析员 SAC执证编号:S0080522110002 SFC CE Ref:BBQ744 贾雄伟 分析员 SAC执证编号:S0080518090004 SFC CE Ref:BRF843 傅锴铭 分析员 SAC执证编号:S0080521010002 SFC CE Ref:BRF304 吴頔 分析员 SAC执证编号:S0080519040001 SFC CE Ref:BPK521 王天鹤 分析员 SAC执证编号:S0080522110003 徐奕晨 分析员 SAC执证编号:S0080518070013 SFC CE Ref:BTN255 沈姗姗 分析员 SAC执证编号:S0080519100003 李熹凌 分析员 SAC执证编号:S0080523110009 李唐懿 分析员 SAC执证编号:S0080523080003 侯一林 分析员 SAC 执证编号:S0080523120003 SFC CE Ref:BSX541 秦宇道 分析员 SAC 执证编号:S0080523060011 |
| 上一篇:国家矿山安监局公开征求《煤矿重大事故隐患判定标准补充情形(征求意见稿)》意见 下一篇:煤焦处于供需双弱态势 期货价格弱势震荡运行 |
咨询在线客服

开户咨询
在线咨询
电话沟通
关注我们