| 【中国银河公用】2024年度策略:电改深化,估值重塑与成长交辉 |
| 发布时间:2023-12-11 12:42:47| 浏览次数: |
【报告导读】 1. 电改持续深化,电力行业迎估值、成长机遇。 2. 火电:盈利继续改善,保供价值属性推动估值重塑 3. 新能源:能源转型下主力电源,长期量、价成长空间大。
2023年复盘:可再生能源装机超过火电,能源转型推动市场化改革提速。截至2023年三季度,全国可再生能源装机13.84亿千瓦,同比增长20%,占总装机49.6%,并超过火电装机。能源转型加速,要求适应新型电力系统的市场机制创新。电价方面,煤电容量电价落地,辅助服务政策预计明年推出;电量方面,现货基本规则落地并明确各省现货市场建设进度。 2024年观点:电改持续深化,电力行业迎估值、成长机遇。市场担忧容量电价出台将影响电量电价,我们认为市场煤价远高于合理区间上限,且十四五以来火电企业累计亏损较多,目前仍有弥补亏损需求,因此明年电价下调或将低于预期。长期来看,随着电改推进,火电盈利稳定性将持续提升,核电作为清洁的基荷能源,兼具稳定性和成长性;目前火电、核电 PB分别为1.00x、1.43x,有望向水电2.31x靠拢,估值修复空间大;而新型电力系统建设的日趋完善,强大的系统调节能力,也将打开新能源装机的长期增长空间。 火电:盈利继续改善,保供价值属性推动估值重塑。今年以来煤价下行,长协履约率提升,火电盈利逐季度改善。我们判断迎峰度冬期间煤价反弹空间有限,入炉煤价重心有望持续下移,火电板块2024年业绩有望持续改善。新型电力系统下,火电调峰、调频等保供价值持续提升。近期全国范围煤电容量电价落地,未来全国性辅助服务相关政策亦有望落地,火电政策催化不断。我们测算,至2030年火电将有1/3左右收入来自容量电价和辅助服务,其对于煤价、电价敏感性低,推动盈利稳定性大幅提升。目前火电板块PB均值为1.00x,随着盈利稳定性持续提升,板块PB有望向核电PB1.43x、水电PB2.31x靠拢。 新能源:能源转型下主力电源,长期量、价成长空间大。目前新能源累计装机9.4亿千瓦,占比33%。能源转型大背景下新能源将成为主力电源,预计2025年、2030年新能源累计装机将超过14亿千瓦、20亿千瓦。随着绿色环境价值市场体系完善,绿电、绿证交易大幅提升,且绿色环境价值将直接对标碳市场价格。新能源通过环境市场回收绿电溢价,增厚盈利水平。
投资建议 短期推荐具备政策催化、业绩持续改善、估值有提升空间的火电板块;长期、低风险偏好资金重点布局核电、水电;逢低战略性布局新能源板块。个股关注华能国际、皖能电力、长江电力、中国核电、三峡能源等。
装机规模不及预期的风险;煤炭价格持续高位的风险;上网电价下调的风险;行业竞争加剧的风险等。
一、电改持续深化,电力商品价值多维化 (一)电力市场历程及现状:市场全形态运营,市场电比例超过60% 回顾我国电价改革历程,从计划走向市场。改革开放以来,我国电力行业经历了深刻变革,电力市场化建设持续推进,资源配置效率持续提升,推动了我国经济社会发展的全面进步。中发9号文开启新一轮电改,确定了“三放开、一独立、三强化”的改革基本路径以及“放开两头、管住中间”的体制框架。有序放开发用电价格,市场形成价格比例快速提升。推动上网、销售环节政府定价快速向市场定价转变,促进了电力资源优化配置。
“中发9号文”开启第三轮电改,电力市场化探索取得积极成效。根据中电联2023年经济形势与电力发展分析预测会,目前已形成覆盖省间省内、覆盖多时间尺度和多交易品种的全市场结构体系,有效承接发用电计划放开,有力促进能源资源大范围优化配置。2022年是我国电力市场全形态运营的第一年,也是我国电力市场建设历程中具有标志性意义的一年。随着新型电力系统建设不断推进,以及电力市场化改革逐步迈入“深水区”、“无人区”,电力市场建设面临供需形势变化拐点和新能源消纳与发展形势拐点。
市场交易规模持续扩大,市场电比例超过60%。根据中电联《2023年1-10月份全国电力市场交易简况》, 1-10月,全国各电力交易中心累计组织完成市场交易电量46578亿千瓦时,同比增长8.1%,占全社会用电量比重为61.3%,同比提高1.2个百分点。省内交易电量合计为37048亿千瓦时,其中电力直接交易35454.3亿千瓦时(含绿电交易414.3亿千瓦时、电网代理购电7201.4亿千瓦时)、发电权交易1480.5亿千瓦时、其他交易113.2亿千瓦时。省间交易电量合计为9530亿千瓦时,其中省间电力直接交易1059.4亿千瓦时、省间外送交易8370亿千瓦时、发电权交易100.6亿千瓦时。
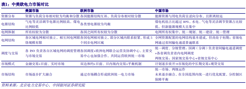
(二)电力市场展望:电量交易精细化,电力价值多维化 资源禀赋决定我国应形成“构建大电网、融入大市场”的发展格局。电力市场的发展有其路径依赖,历史与现实条件、物理和社会环境决定其发展路径不唯一,需要积极探索建设具有中国特色的电力市场体系。我国能源资源与生产力逆向分布,80%以上的煤炭、水能、风能和太阳能资源分布在西部和北部地区,70%以上的电力消费集中在东中部地区,能源基地距离负荷中心1000-4000公里。随着中东部负荷和“三倍”地区新能源装机规模持续增长,电力电量平衡及清洁能源消纳仅依赖本省、本区域已难以为继,电力电量平衡已由“分省分区”平衡全面向“全网统一平衡”转变,客观上要求构建大电网、大市场,实现大范围优化配置。截至6月底,我国“西电东送”输电能力已超过3亿千瓦,其中跨省跨区直流通道度夏期间最大输电能力可达1.8亿千瓦。
1. 电量:省间优先级高于省内,中长期与现货衔接 构建“统一市场、两级运作”电力市场框架,省间交易先于省内执行。电力市场分为省间市场和省内市场,其中省间市场定位于落实国家能源战略,促进清洁能源消纳和能源资源大范围优化配置,建立资源配置型市场;省内市场定位于优化省内资源配置,确保电力供需平衡和电网安全稳定运行,建立电力平衡型市场。因此,需要在满足大范围资源优化配置的前提下,保证省内电力基本平衡,“两级运作”意味着省间交易优先级高于省内。中长期交易方面,省间中长期交易物理执行,省间交易结果作为省内交易的边界;现货交易方面,首先在省内形成预平衡,再开展省间日前现货。当送端有富裕能力、通道有剩余空间、受端有购电需求时,组织送受端市场主体自主报量报价,实现电力市场化余缺互济和清洁能源大范围消纳。
发挥高比例中长期稳价作用,加强与现货市场衔接。《关于加快建设全国统一电力市场体系的指导意见》提出发挥中长期市场在平衡长期供需、稳定市场预期的基础作用,完善中长期合同市场化调整机制,缩短交易周期,提升交易频次,丰富交易品种。目前各省中长期交易比例在80-90%左右,通过中长期交易减少电价风险。从中长期与现货市场衔接上看,多数省份已就市场风险管理、结算方式、曲线和时序衔接等方面提出了标准化解决方案。后续预计将进一步提高中长期市场交易频次(由D-N缩短到D-2)、优化中长期曲线形成方式、细化中长期交易时段(与现货市场全天96时段紧密衔接)。
各省现货市场建设进度明确。现货交易有利于反映市场供需变化、发挥市场在电力资源配置中的决定性作用、提升电力系统调节能力、促进可再生能源消纳,促进电力系统转型。10月12日,国家发改委、国家能源局发布《关于进一步加快电力现货市场建设工作的通知》(发改办体改〔2023〕813号)。本次《通知》明确了各省电力现货推进节点,其中连续运行一年以上省份,可按程序转入正式运行;《通知》扩大了市场参与主体,按照2030年新能源全面参与市场交易的时间节点,推动分布式、储能、虚拟电厂等参与现货市场。本次文件与此前9月印发的国标文件《电力现货市场基本规则(试行)》主旨一致,即按“基本共识+因地制宜”的原则,推动各地现货开展,各市场衔接,加快构建全国统一电力市场体系。
2. 电价:价值多维化,调节性价值和绿色环境价值占比上升 电力商品价值多维化,传统能源调节性价值和新能源绿色环境价值占比上升。在新型电力系统下,随着新能源逐步成为装机、电量主体,电力商品的价值较以往出现细分,由以电能量价值为主,逐步向电能量价值、调节性价值(可靠性价值和灵活性价值)以及绿色环境价值等多维价值体系转变。其中电能量价值通过电能量市场体现,反映电能量的生产成本。随着新能源占比提升,生产成本出现下降,电能量价值在总价值的比例降低;可靠性价值通过容量市场体现,反映系统容量充裕度和调节充裕度,引导各类电源协调发展;灵活性价值通过辅助服务市场体现,反映系统灵活调节能力,保障电网安全稳定运行;绿色环境价值通过绿电市场体现,以市场机制实现绿色价值的外部属性内部化,推动能源电力低碳转型。
二、水电:稳定性提振估值,量、价仍有弹性 (一)盈利能力稳定,估值波动上行 水电盈利能力稳定,分红率持续提升、股息率高。水电项目前期投入大,建设周期长,但进入运营期后商业模式清晰,其高比例折旧成本带来充沛现金流。随着全国常规大水电开发进入尾声,资本开支进入下行周期,板块分红率逐步提升。2010-2022年,水电板块分红率由44.6%提升至72.5%,年均增加2.3pct。股息率由2.34%提升至3.22%,年均增加0.07pct。此外,考虑到水坝使用年限远高于财务折旧年限,因此远期净利润将受益于折旧到期而进一步提升。
盈利稳定性促进估值上行,带动水电板块超额收益。以水电龙头长江电力为例,2012年至今,长江电力涨幅357%,沪深300仅为50%,超额受益主要由于估值提升而非业绩增长。以PE TTM统计,长江电力10年间估值水平由14.2提升至23.0,涨幅高达62%,同期沪深300估值水平由10.4提升至11.0,涨幅仅为5%。长江电力10年间归母净利润由103亿元提升至213亿元,涨幅为106%,同期沪深300归母净利润由17065亿元提升至41374亿元,涨幅为142%。
(二)水风光一体化打开成长空间,市场化推动水电电价上行 1. 装机:常规水电开发接近尾声,水风光一体化打开成长空间 常规水电开发接近尾声,优质大水电稀缺性强。根据中国水力资源复查结果,仅考虑理论蕴藏量在1万千瓦及以上的河流,我国水电资源理论蕴藏量装机6.94亿千瓦,理论蕴藏量对应年发电量为6.08万亿千瓦时;装机容量500万千瓦及以上水电站的技术可开发装机容量为5.42亿千瓦,对应年发电量为2.47万亿千瓦时;经济可开发装机4.02亿千瓦。截至2023年8月,我国常规水电装机容量已达3.7亿千瓦,占经济可开发装机90%以上。进入十四五以来,随着金沙江白鹤滩电站和乌东德电站、雅砻江两河口电站河杨房沟电站投产,“十三大”水电基地装机500万千瓦以上水电站基本投运完毕,优质大水电稀缺性明显。
十四五有序开发上游大水电,建设水风光综合基地。根据《“十四五”可再生能源发展规划》,现阶段有序开发雅鲁藏布江下游、金沙江上游、黄河上游等大水电;积极推动大水电优化升级,发挥水电调节能力,推进已建、在建水电机组增容改造;此外,依托主要流域周边风能、太阳能资源,重点建设川滇黔桂水风光综合基地以及藏东南水风光综合基地。根据《“十四五”现代能源体系规划》,预计2025年常规水电装机达到3.8亿千瓦,2024-2025年装机增量约为1000万千瓦,占目前累计装机3%左右。
水风光一体化成长空间广阔,主要流域新能源装机规模均为千万千瓦级。根据国家发改委、国家能源局《“十四五”可再生能源发展规划》,十四五期间依托已建成水电、“十四五”期间新投产水电调节能力和水电外送通道,推进“十四五”期间水风光综合基地统筹开发。对于川滇黔桂水风光综合基地以及藏东南水风光综合基地主要流域,新能源规划装机均为千万千瓦级,其中金沙江流域可开发新能源装机超过6000万千瓦。
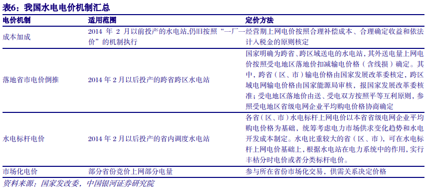
2. 电价:市场化电量提升,推动水电电价上行 我国水电上网电价政策呈多样化格局,分为按成本加成(经营期上网电价)、落地省市电价倒推、标杆上网电价和市场化交易电价等。根据国家发改委2014年1月《关于完善水电上网电价形成机制的通知》,2014年2月以前投产的水电站,按照“一厂一价”经营期上网电价机制执行;2014年2月以后投产的省内消纳水电站,其优先电量按照省内标杆电价执行,并实行丰枯分时电价或分类标杆电价,优先电量以外的电量进入市场化交易;2014年2月以后投产的跨省跨区水电站,其电价由两省政府协商决定,一般情况下,按照落地省市电价倒推得出。
电改持续深化,水电市场化交易电量占比逐年提高。2015年第二次电改启动以来,市场化交易电量比重大幅提升。以四川、云南前两大水电省份为例,近年来水电发电量占比均超过75%,因此四川、云南整体市场化交易电量能够反映水电参与市场化交易的情况。2017-2022年间,云南省市场化交易电量占比由45.7%提升至70.1%,年均增加4.9pct;四川省市场化交易电量占比由28.7%提升至54.9%,年均增加5.2pct。
水电市场化电价波动上行。以云南省为例,为解决水电消纳问题,2017年末-2018年初云南省政府发文支持引进电解铝等高耗能行业,同时给予电价补贴优惠,并开始从山东、河南、山西、甘肃等省份承接电解铝产能。在优惠政策刺激下,神火集团、其亚集团、中铝集团、山东魏桥等企业纷纷将部分产能转移至云南,使中国铝产业“北铝南移、东铝西移”的产业布局进一步加速。2017-2022年,云南省全社会用电量从1538亿千瓦时增长至2138亿千瓦时,年均增速达到9.6%。在此期间,省内用电量增速开始反超发电量增速,省内电力需求趋紧。在此背景下,云南省市场化电价波动上行,2017-2022年度市场化交易均价由0.180元提升至0.223元,复合增速4.4%。
三、火电:盈利继续改善,业绩稳定性提升促估值重塑 (一)成本端:入炉煤价下行,盈利能力有望持续改善 煤价占营业成本比重高,煤炭价格是利润决定因素。火电厂成本端以燃料成本为主,其次是折旧和运维等相对固定的成本,以及财务费用等期间费用。多年平均来看,燃料成本占营业成本的70-80%左右,因此煤价是火电厂盈利的决定性因素。十四五以来由于煤价整体上涨,因此2021-2022年燃料成本占营业成本的比重超过80%。根据15家火电企业经营数据,2020、2021、2022年燃料成本占营业成本比重平均值分别为74%、84%、85%。
今年煤炭供需同比明显宽松,煤价波动下行。今年以来受益于国内“晋陕蒙新”主产区增产保供、澳洲煤恢复进口、下游需求偏弱等因素共同影响,煤炭供需较去年明显宽松。年初至12月5日,京唐港5500大卡动力煤均价972元/吨,较去年同期下跌24%;12月5日,京唐港5500大卡动力煤均价935元/吨,较去年同期下跌31%。四季度以来产地安监趋严,且宏观经济有所恢复,煤价从年内低点756元/吨反弹至900-1000元/吨。考虑到目前电厂和港口库存仍处在较高水平,且经济复苏趋势依然偏弱,预计后续煤价反弹空间较为有限。
2022-2023年火电企业盈利能力持续改善。我们统计了近3年火电央企与部分省属火电企业单季度盈利能力。2020年全年煤价低位运行,各企业整体毛利率在15~20%;2021年全年煤价持续走高,京唐港5500大卡动力末煤全年均价同比上涨49%,各企业盈利水平下降明显,至2021年第四季度整体毛利率下滑至-30%~-20%;2022年全年煤价继续上行,京唐港5500大卡动力末煤全年均价同比上涨48%,但电价上浮20%大幅缓解了燃料成本上涨的压力,各企业整体毛利率水平修复至0~5%;2023年以来煤价波动下行,1-11月京唐港5500大卡动力末煤均价同比下降24%,煤电企业盈利继续修复,第三季度各企业毛利率水平提升至10~20%。
入炉煤价下降,火电企业业绩弹性大。我们筛选出2021-2022年单位燃料成本涨幅较大,且市场煤占比较高的火电央企或省属企业,其有望受益于市场煤价下降带来的业绩弹性。根据各公司的火电发电量、度电煤耗与市场煤占比测算(长协煤指数价格波动幅度按照市场煤的10%测算),假设2023年5500大卡动力煤市场均价分别下降200元/吨和300元/吨。在市场煤价下降200元/吨的情景下,华能国际将增加净利润111亿元,华电国际、大唐发电、粤电力将分别增加净利润50亿元左右。
(二)收入端:上网电价多元化,煤电盈利稳定性提升 上网电价多元化,煤电盈利稳定性提升。目前煤电收入主要来自电能量市场,受煤价、电价影响较大,盈利能力易大幅波动。随着新型电力系统建设推进,煤电向支撑性和调节性电源转变,其支撑性和调节性价值将通过容量电价、辅助服务市场回收。电改深化背景下,煤电利用小时数走低,容量电价、辅助服务在上网电价中占比将不断增加,两者不受煤价影响,提升煤电盈利稳定性。 1. 电量电价:煤电全部进入市场,煤价下行推动电量电价回落 电力市场化改革持续深化,煤电已全部进入市场。回顾煤电上网电价机制演变,早期由于煤炭先于电力实行市场化改革,“市场煤”和“计划电”矛盾突出,亟需缓解发电企业成本压力。在此背景下,国家发改委2004年出台“标杆电价+煤电联动”价格机制。煤电联动机制对规范政府定价行为、促进发电侧价格体系合理形成、激励电力企业效率提升、推动煤电及上下游产业健康发展发挥了重要作用,但仍存在联动性不足(电价联动周期滞后煤价至少6个月,电煤累计上涨幅度需达 5%),以及行政指令性较强等弊端(电厂需要自行消化30%的煤价上涨因素)。2019年为贯彻落实中发9号文,国家发改委出台“基准价+上下浮动”价格机制,推动全部煤电进入市场;2021年煤价高企倒逼浮动范围扩大到上下浮20%,高耗能企业不受20%限制。
年初以来煤电上网价格有所松动,目前平均上浮仍超过15%。2021年下半年,受环保限产、澳洲煤炭进口缺失、疫情后经济复苏等影响,煤价大幅上涨并持续刷新历史新高。煤价高企倒逼电价市场化改革加速,煤电上网电价浮动范围扩大至20%,至2023年初各省煤电上网电价基本实现20%顶格上浮。今年以来,随着煤价进入下行通道,各省煤电上网电价开始松动。我们选取用电量排名前列的中东部省份,由于其电量以煤电为主,所以能够最大程度减少水电和新能源季节性出力变化对平均上网电价的影响,因而电网代理购电价格(平均上网电价)能够客观反映煤电上网价格变化。2023年2月-10月,中东部10省月度电网代理购电均价由上浮22.2%下降至上浮16.7%。
2. 容量电价:全国范围煤电容量电价落地,成煤电重要业绩稳定器 全国范围煤电容量电价落地,电价机制改革进一步深化。国家发改委、国家能源局印发《关于建立煤电容量电价机制的通知》。《通知》明确了政策实施范围、容量电价水平、容量电费分摊机制与容量电费考核机制,自2024年1月1日起实施。2022年以来,山东、甘肃、云南等省份已制定煤电容量电价政策。本次《通知》标志着全国范围煤电容量电价政策落地,电价机制改革进一步深化,为承载更大规模的新能源提供有力支撑,是更好促进能源绿色低碳转型的必然要求。 2024-2025年多数省份补偿比例30%,2026年起提升至不低于50%。《通知》明确煤电容量电价按照回收煤电机组一定比例固定成本的方式确定。其中,煤电机组固定全国统一为每年每千瓦330元。2024-2025年多数地方补偿比例为30%左右,部分煤电功能转型较快的地方(四川、云南等7省)为50%左右。2026年起,将各地通过容量电价回收固定成本的比例提升至不低于50%。按照目前煤电装机11.5亿千瓦、2022年煤电利用小时4594小时、补偿标准30%测算,每年煤电容量补偿总规模1150亿元,对应度电盈利增厚0.022元。
明确容量电价分摊机制,强调调节性电源作用。《通知》明确各地煤电容量电费纳入系统运行费用,每月由工商业用户按当月用电量比例分摊。根据测算,30%-50%补偿标准对应下游工商业用户度电分摊0.015元-0.025元,今年以来煤价及电量电价整体下行,因此容量电价出台并不会大幅推高下游用能成本。《通知》强调煤电调节性电源作用并明确考核方式,煤电机组无法按照调度指令提供申报最大出力的,月内发生两次扣减当月容量电费的10%,发生三次扣减50%,发生四次及以上扣减100%。我们预计容量电价考核方式将提高煤电灵活性改造积极性,保证电网安全稳定运行。
各省度电补偿水平多数位于0.02-0.04元之间。按照各省火电利用小时数计算(略低于煤电利用小时数),中东部用电大省,如广东、江苏、山东、浙江等,其火电利用小时数超过4000小时,容量补偿标准为每年每千瓦100元,对应度电补偿0.02-0.025元;新能源与水电大省,如云南、四川、青海等,其容量补偿标准为每年每千瓦165元,对应度电补偿在0.04元左右,其中云南超过0.05元。
容量电价提升煤电盈利,兼具确定性与持续性。容量电价以装机为基准,补偿火电运营过程中的固定成本,具有高度确定性、长期持续性的特点。根据敏感性测算,电力央企与火电占比高的企业受益最明显。考虑到各省容量补偿力度不同,在当前补偿水平下,华能国际每年将增厚利润100亿元左右,华电国际、大唐发电将分别增厚利润50亿元左右。虽然电量电价可能小幅松动,煤电总体价格保持稳定,但容量电价出台改善电价结构,其相对固定的补偿标准也将增强火电企业盈利稳定性。考虑到2024-2025年火电年均新增装机80GW,火电企业盈利稳定性、利润增长确定性强。
3. 辅助服务:彰显火电保供价值,规模迅速增长仍有较大提升空间 我国现行的辅助服务品种划分依据主要为2021年修订的《电力辅助服务管理办法》。各类电力辅助服务品种补偿机制主要包含有功平衡服务(调峰、调频、备用等)、无功平衡服务(自动电压控制、调相)以及事故应急恢复服务(稳定切机、稳定切负荷、黑启动)。基本辅助服务以及辅助服务的固定补偿主要参照各区域以及部分省内颁布的“两个细则”进行考核以及补偿。我国已初步形成以调峰、调频、备用等交易品种为核心的区域、省级辅助服务市场体系。区域辅助服务市场以区域调峰辅助服务为主,实现了调峰辅助服务资源在区域内的共享互济,有效提高了区域电网对新能源的消纳能力;省级辅助服务市场主要开展了调峰辅助服务和调频辅助服务。
辅助服务市场规模增长迅速,但距离国际水平仍有较大提升空间。根据国家能源局新闻发布会,2023年上半年,参与电力辅助服务的装机约20亿千瓦,占总装机74%;上半年全国电力辅助服务费用共278亿元,占上网电费1.9%,其中火电企业获得补偿254亿元,占比91.4%。据此测算,2019年上半年-2023年上半年,辅助服务市场规模年复合增速达到21%,占上网电费比重年均提升0.1pct。虽然辅助服务市场规模增长迅速,占上网电费1.9%,但距离国际水平3%以上仍有较大提升空间,并且未来随着新能源占比提升还将不断增加。目前国家能源局正在起草《关于优化电力辅助服务分担共享机制 推动用户侧资源参与系统调节的通知》,以市场化机制调动工商业可中断负荷、负荷聚合商、虚拟电厂、新型储能等用户侧资源参与电力辅助服务市场;启动编制电力辅助服务市场基本规则,促进全国统一电力市场体系和能源绿色低碳转型。
借鉴国外电力市场发展经验,新能源到达临界点后辅助服务规模迅速增加。(1)英国:2019-2022年间,新能源电量占比由23.8%提升至31.2%。2019年以前,随着新能源渗透率不断提升,英国辅助服务市场规模稳步提升,但由于2020年以来新能源渗透率不断提升以及新型冠状病毒肺炎疫情流行引起的负荷水平降低的双重影响,英国辅助服务市场规模急剧扩张。(2)澳大利亚:2016-2022年间,新能源电量占比由7.7%提升至23.5%。2016年以前,澳大利亚国家电力市场中频率控制辅助服务通常占全年电力市场交易额的0.5%以下。2016年以后伴随着大规模新能源并网以及电源结构的显著变化,澳大利亚电力系统频率急剧恶化,推动辅助服务需求及市场价格迅速攀升。
随着新能源装机占比提高,辅助服务占电费比例随之提高。预计2025年、2030年辅助服务占上网电费的比例达到3%、5%,和现阶段国际水平相当。考虑全社会用电量增长趋势,测算得出2025年、2030年辅助服务总市场规模将超过1000亿元、2000亿元,度电辅助服务规模达到0.01元、0.017元。
(三)收入结构变革,稳定性持续提升;火电板块估值重塑可期 煤电从主力电源向支撑性和调节性电源转变。煤电固定运营成本主要包括折旧、运维、财务费用等;其收入主要来自电能量(点火价差)、容量补偿以及辅助服务。目前煤电收入主要来自电能量市场,受煤价、电价影响较大,盈利能力易大幅波动;至2030年,随着煤电向支撑性和调节性电源转变,利用小时数逐渐走低,预计将有1/3左右收入来自容量补偿和辅助服务,其对于煤价、电价敏感性低,推动煤电盈利稳定性大幅提升。长期来看,容量补偿和辅助服务占比将持续提高,推动煤电盈利稳定性继续提升。
容量补偿、辅助服务比例有望提升,增强煤电盈利稳定性。以煤电为例,其固定运营成本主要包括折旧、运维、财务费用等;其收入主要来自电能量(点火价差)、容量补偿以及辅助服务。预计2025年,煤电利用小时数将由目前4600小时下滑至4000-4200小时,容量补偿比例在30-50%,辅助服务度电收入0.01元,据此测算,单位GW煤电每年利润总额可达2.1-3亿元左右。随着火电利用小时数不断走低,容量补偿和辅助服务比例有望进一步提升,增强煤电盈利稳定性。我们测算2030年单位GW煤电每年利润总额可达2.55-3.8亿元左右。
火电估值有望向水电靠拢,估值修复空间大。过去10年间,火电板块PB均值为1.14,水电板块PB均值为2.22x,火电估值相对水电低49%。长期电改将推动业绩从强周期性转向高度稳定性,且在发展新能源方面具有消纳优势,估值有望迎来重估,带动火电板块估值向水电靠拢。
四、新能源:能源转型下主力电源,量、价成长空间大 (一)光伏陆风已实现平价上网,产业链价格继续走低 技术迭代更新推动成本下降,光伏和陆上风电已实现平价上网。2022年,全球光伏、陆上风电、海上风电平均建设成本分别为876美元/千瓦、1274美元/千瓦、3461美元/千瓦,较2010年分别下降83%、42%、34%;2022年,全球光伏、陆上风电、海上风电平均发电成本分别为0.049美元/千瓦时、0.033美元/千瓦时、0.081美元/千瓦时、较2010年分别下降89%、69%、59%;与燃料发电成本0.069美元/千瓦时相比,光伏、陆上风电已具有成本优势。
风机招标价格持续下降。2022年以来,受到补贴退坡、行业竞争加剧等影响,风机招标价格进入下行通道。根据金风科技统计数据,2023年9月全国风机投标均价为1553元/千瓦,年初至今下跌12%,较2022年年初下跌25%。
光伏上游价格降低,组件价格到达历史最低位。得益于硅基产业链的持续产能释放,光伏组件的价格已经降至历史最低位。其中硅料价格由年初超过20万元/吨高点跌至目前的6.5万元/吨,跌幅超过65%;光伏组件价格自年初1.9元/W左右,下降到目前1.06元/W,跌幅超过40%。
(二)成本下降刺激装机需求,十四五末风光装机超过14亿千瓦 新能源逐渐成为新增装机主力,2023年1-10月新能源新增装机占比超过70%。“双碳”目标驱动能源清洁化转型,新能源在新增装机及累计装机的比重稳中有升。2023年1-10月新能源新增装机总共180GW,同比+127%,占据同期新增装机的72%;截至2023年10月,新能源累计装机达到940GW,占同期累计装机的33%。展望十四五后续年份,《“十四五”可再生能源发展规划》明确提出2025年风电和太阳能发电量较2020年实现翻倍。风光大基地、海上风电、分布式光伏发展空间广阔,支撑新能源装机持续高速增长。我们预计2025年风电和光伏合计装机量将超过14亿千瓦(1400GW),较目前仍有400-500GW左右的增量。
政策保障下,新能源利用效率维持高位。我国出台多项政策保障可再生能源并网消纳,国家能源局印发的文件中指出,要建立保障性并网、市场化并网等并网多元保障机制,各省(区、市)完成年度非水电最低消纳责任权重所必需的新增并网项目,由电网企业实行保障性并网。2023年1-10月,全国并网风电利用小时数为1816小时,同比减少1小时,弃风率2.9%;太阳能发电利用小时数为1120小时,同比减少52小时,弃光率为1.8%。在政策保障下,我国新能源发电利用效率维持高位。
2022年以来风电招标量实现高增长,后续装机增长确定性高;预计2024年、2025年累计装机分别为495GW、560GW。从前瞻指标招标量来看,2022年全国风电招标98.5GW(陆风83.8GW、海风14.7GW),同比增加81.7%,创历史新高;2023年招标维持高景气度,1-9月总招标61.7GW(陆风55.6GW、海风6.1GW),同比下降19.1%,前三季度招标量仅次于2022年。随着产业链持续降本,以及大基地、海风项目推进,中国可再生能源学会预计2023-2025年国内年均新增装机60-70GW。据此推算,预计2024年、2025年累计装机分别为495GW、560GW。 年初以来光伏产业链价格大幅下降,刺激后续光伏装机需求;预计2024年、2025年累计装机分别为712GW、872GW。随着上游扩张,硅料价格由年初超过20万元/吨高点跌至目前的7-8万元/吨区间,跌幅超过60%;光伏组件价格自年初1.8元/W左右,下降到目前1元/W左右,跌幅接近50%。产业链降本刺激下游装机需求,光伏协会7月将今年全国光伏新增装机上调至120-140GW(此前为95-120GW)。考虑到前三季度新增装机已达129GW,且第四季度为装机旺季,全年装机大概率将远超140GW上限。我们预计全年新增装机将达到160GW,2024-2025年维持在160GW左右;预计2024年、2025年累计装机分别为712GW、872GW。
(三)能源转型打开长期成长空间,环境价值带来额外电价弹性 1. 装机:2025、2030年累计装机超过14亿千瓦、20亿千瓦 “双碳”目标驱动能源转型,长期来看风光将成为主力电源。目前新能源已成为新增装机主力,2023年1-10月新能源新增装机1.8亿千瓦,占比超过70%。截至2023年10月,风电、太阳能累计装机4.04/5.36亿千瓦,同比+15.6%/+47.0%。新能源累计装机合计9.4亿千瓦,占总装机33%。产业链降本刺激装机需求,能源转型打开长期增长空间,我们预计2025年、2030年风光累计装机将超过14亿千瓦、20亿千瓦。根据全球能源互联网发展合作组织的预测,到2060年我国发电装机容量将达到80亿千瓦,其中清洁能源装机76.8亿千瓦,占比96%;2060年风电和太阳能装机分别达到25亿千瓦和38亿千瓦,风光装机占比接近80%,发电量占比接近70%。
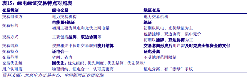
2. 电价:碳价上涨空间大,打开绿电溢价上涨空间 绿电、绿证交易是促进可再生能源发展、推动能源消费清洁低碳转型的重要抓手。因此,无论“证电合一”的绿电交易,还是“证电分离”的绿证交易,都只是用户获得可再生能源消费凭证、新能源企业获得绿色环境价值的手段。需要通过对绿电、绿证交易的协同组织,促进两个市场绿色环境权益价格趋同,实现良性发展。
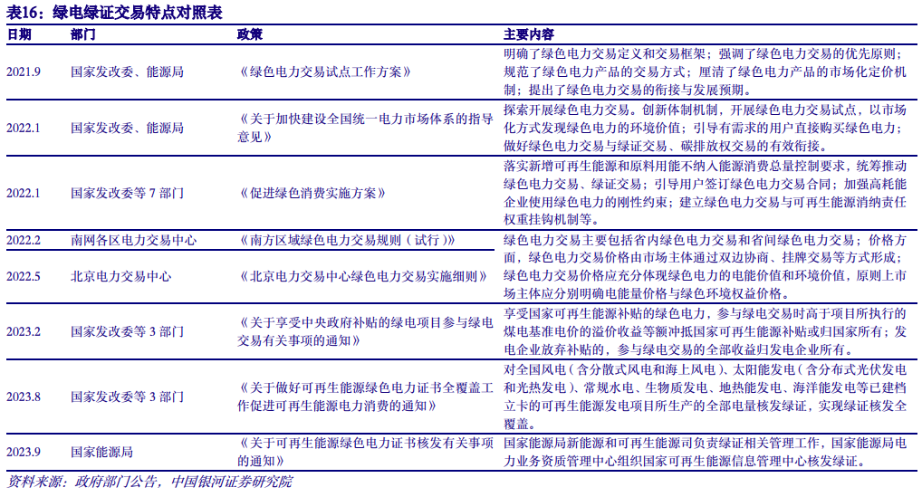
十四五以来,国家级绿电、绿证交易支持政策不断出台。《关于加快建设全国统一电力市场体系的指导意见》中提出,开展绿色电力交易试点并发现其环境价值,做好绿电交易与绿证交易、碳排放权交易的衔接;《促进绿色消费实施方案》中提出,引导用户签订绿电交易合同,加强高耗能企业使用绿电的刚性约束,并且要建立绿电交易与可再生能源消纳责任权重挂钩机制;国网以及南网下属电力交易中心也相继出台绿电交易规则,进一步细化了绿电交易的参与主体、参与方式、分类、价格等条款;2023年2月,发改体改【2023】75号文明确提出将绿电交易范围从平价项目扩展到带补贴项目。
绿电交易赋予绿色电力环境价值。2021年9月,国家发改委、国家能源局共同推动在北京、广州两大电力交易中心开展绿色电力交易试点工作,并在中长期电力交易框架下,设立独立的绿电品种。从广东、江苏公布的2023年电力市场年度交易结果来看,绿电交易价格全面高于当地煤电基准价,其中江苏省绿电交易价格高于市场平均。通过市场价格信号,体现了绿色电力除电能价值以外的环境价值。
绿电、绿证交易规模快速增长,潜在增长空间广阔。2022年风光发电量1.2万亿千瓦时,绿电+绿证交易<300亿千瓦时,同比增长超过200%,占比仍低于3%。由于绿色环境价值体系待完善、跨区域绿电交易规模有限、交易规则待健全、绿电绿证和碳市场衔接等原因,绿电和绿证交易规模受限。
碳排放管控支撑绿电溢价。2021年欧洲议会通过了碳边境调剂机制(CBAM)的决议,正式启动立法进程。2023年至2025年为过渡期,CBAM将配合欧盟排放交易体系政策于2026年起生效,覆盖行业为水泥、钢铁、铝、化肥、电力等。CBAM的实施方式为欧盟各成员国主管部门向各国高排放商品的进口商按需出售CBAM凭证,因此国内的出口企业更有意愿使用绿电去节约碳边境税带来的成本增长,绿电溢价将得到支撑。根据一般经验,如果采用绿电代替煤电,度电减排700-800g二氧化碳,我们测算,当碳价在50元/吨时,企业能够接受的绿电溢价大概在0.035-0.04元/度之间,随着未来碳价的进一步升高,不使用绿电的消费者承担的碳成本比例就越高,对绿电的需求和溢价的接受度也就越高。
北京、天津、上海已经出台绿电和碳市场衔接的政策,使用绿电不计入碳排放。今年以来,天津、北京、上海等地生态环境部门先后出台关于绿电交易与碳排放的相关政策,对绿电的碳排放进行了明确规定。京津沪三地均为国家批复的区域碳市场试点地区,三地的相关政策提高了本地企业采购绿电的积极性,推动了电碳的进一步协同发展,同时给其他省份出台相关政策提供了范本。
3. 盈利展望:2025、2030年环境价值200亿元、1000亿元 2025、2030年,环境价值约为200亿元、1000亿元。结合我们的预测以及国家电网全球能源互联网发展合作组织预测,2025、2030年、2060年我国新能源总装机将分别达到14亿千瓦、20亿千瓦、63亿千瓦。随着绿色环境价值市场体系完善,预计远期绿电、绿证交易将实现全覆盖,且绿色环境价值将直接对标碳市场价格。根据《2022年中国碳价调查报告》,预计到2025年碳价将升至87元/吨,在2030年前将达到130元/吨,本世纪中叶将达到239元/吨。据此推算,2025环境价值将达到171亿元,2030年将达到1057亿元。
五、核电:政策转向积极,长期成长性推动估值修复 (一)核电清洁高效优势明显,十四五以来审批速度加快 核能发电极为高效,利用小时数远高于其他电源。2023年1-10月,全国发电设备利用小时2996小时,同比减少88小时。其中,水电设备利用小时2704小时、火电3677小时、风电1816小时、太阳能发电1120小时、核电6357小时。过去十年我国每年核电利用小时数均大于7000小时,远高于火电、水电、风电等发电方式。核燃料能量密度高且存储容易,一座百万千瓦级的核电站,每年只需消耗30吨低浓铀原料,而同级别的火电站需要300万吨原煤。根据欧洲核能协会公布的统计数据,1000克标准煤、矿物油及铀分别产生约8千瓦时、12千瓦时及24兆瓦时的电力。
核电属于清洁能源,可以有效减少碳排放。核能发电过程不产生温室气体排放,一台百万千瓦级的核电机组全年发电量接近80亿度,与相同等级的燃煤机组相比,等效减少二氧化碳排放640万吨。从不同电源品种全生命周期碳排放强度来比较,核能发电的碳排放强度低于水电和新能源,同时核能发电也不产生二氧化硫、氮氧化物等其他大气污染物,清洁低碳优势十分明显。
核电审批速度加快,有望迎来新一轮景气周期。鉴于国家对于核安全、环保的高度重视,我国政府对核电项目及业主采取核准、发放许可(金麒麟分析师)证、执照等方式,对投资主体进入市场进行管理。其中,国家核安全局对核电厂选址、建造、首次装料、运行以及退役等各阶段的安全工作进行审评和监督,颁发相应的许可证件或批准文件,并实施驻厂监督;生态环境部对环境影响报告书等进行审查,并对运行核电厂的辐射环境实施监督性监测。核电项目由国家发改委负责审查其项目申请报告,并报国务院核准。2011年日本福岛核泄漏后,国内核电审批速度放缓乃至暂停;2019年以来,随着三代核电项目落地,核电审批重启并加快,至2022年达到创纪录的10台。2021年3月的《政府工作报告》中提出“在确保安全的前提下积极有序发展核电”,这是近10年来首次使用“积极”来对核电进行政策表述。在“碳中和”的大背景下,我国提出2030年非化石能源消费占比达到25%的承诺,核电有望迎来新一轮发展的政策机遇期。
(二)核电进入积极有序发展新阶段,每年核准开工6-10台 我国核电运营市场集中,中广核和中核占据主导地位。截至目前,我国运行核电机组共55台(不含台湾地区),装机容量为56993.34MWe,其中上半年1台机组投入商运,为防城港3号机组,装机容量为1187.6MWe。上半年全国运行核电机组累计发电量为2118.84亿千瓦时,比2022年同期上升了7.01%,占全国累计发电量的5.08%。核电运营市场集中,中广核、中核、国电投、华能在运机组分别为27台、25台、2台、1台,在运装机分别为3056万千瓦、2371万千瓦、251万千瓦、21万千瓦;中广核与中核两者合计在运装机与在运容量占比均达到95%左右。
核电进入积极有序发展新阶段,预计每年核准开工6-10台;2024年、2025年装机将达到6300万千瓦、7000万千瓦。2021年3月的《政府工作报告》中提出“在确保安全的前提下积极有序发展核电”,这是近10年来首次使用“积极”来对核电进行政策表述。在“碳中和”的大背景下,我国提出2030年非化石能源消费占比达到25%的承诺,核电有望迎来新一轮发展的政策机遇期。《“十四五”现代能源体系规划》提出,2025年核电在运装机达到7000万千瓦;中国核能行业协会在《双碳目标下中国核电发展研究》中预测,2030年、2035年中国核电装机容量将分别达到1.1亿和1.5亿千瓦。据此推算,核电建设有望按照每年6至10台机组稳步推进。
三代技术趋于成熟,国产研发替代有利于降低核电建造成本。我国核电目前的整体技术水平处于第二代改进型向第三代核电技术过渡阶段。三代核电技术提高了发电效率和单机组容量,且更关注设备安全,建设成本较二代+有所提高,在AP1000基础上自主研发的三代核电技术CAP1000的建设成本为14000元/kW,华龙一号建设成本达17390元/kW。受益于国产化研发替代,批量化建设后有望降低建设成本。以核级阀门研发为例,核电阀门作为机组建设中使用数量较多的介质输送控制设备,目前已达到近80%的国产化程度,而国产核级阀门价格仅为进口阀门的11.5%。
第四代核电蓄势待发,首个示范项目已实现满功率运行。第四代核电站的主要开发目标主要有核能的可持续发展,即通过对核燃料的有效利用,实现提供持续能源,并实现核废物的最少化;提高安全性和可靠性,大幅度降低堆芯损伤的概率集成度,并具有快速恢复反应堆运行的能力,取消在厂址外采取应急措施的必要性;提高经济性以及防止核扩散等。四代核电有6条先进堆型,分别是钠冷快堆、超高温气冷堆、铅冷快堆、熔盐堆、超临界水冷堆和气冷快堆。我国石岛湾高温气冷堆核电站示范工程项目,已于2021年底实现并网发电,并于2022年首次实现双堆初始满功率运行;此外,中核霞浦600MW示范快堆工程处于在建状态。
(三)远期厂址支持6倍成长空间,对比水电估值优势明显 核电盈利确定性高,板块分红逐年上涨。核电与其他清洁能源相比,不需要靠天吃饭,不受来水、来风、光照等天气因素影响,是属于出力稳定的基荷电源。从运行成本来看,虽然核电需要依靠核燃料发电,但燃料成本占比仅为25%左右,其余均为折旧、运维、计提乏燃料处置金等相对固定的成本。因此核电项目运行后盈利能力较为稳定,近年来中国核电和中国广核核电业务毛利率在40-50%左右。从远期核电项目盈利能力看,核电资产属性与水电类似,折旧年限远低于使用寿命,折旧完成后盈利能力在保持稳健的基础上有望实现进一步提升。随着新项目投运带动发电量稳健增长,中国核电和中国广核分红逐年增长。
核电储备厂址丰富,装机成长性优于水电,远期具有6倍以上增长空间。目前我国常规大水电开发接近尾声,下一阶段主要开发雅鲁藏布江下游、金沙江上游、黄河上游等大水电,全国水电技术可开发装机容量为5.42亿千瓦,远期装机成长空间<50%;相比之下,核电受厂址制约因素较少,根据中国核工业数据,我国初步勘查选择的核电站厂址容量可以支撑未来4亿千瓦的装机规模,完全能够满足2035年核电装机1.5亿千瓦的目标。按照目前核电在运装机5699万千瓦测算,预计远期装机成长空间>600%。
中核、中广核集团依托核电优势发展新能源,打开第二成长空间。中核、中广核集团依托核电厂址土地、核工业产业等优势,大力发展新能源,推动集团绿色低碳转型。根据规划,中核集团、中广核集团2025年新能源装机将分别达到30GW、40GW;2022-2025年间,中核集团、中广核集团新能源年均新增装机将分别达到3.6GW、2.1GW。
核电兼具成长性和确定性,估值修复空间大。核电与水电都具有“固收+”性质,盈利能力稳定,具有较强防御属性;从成长性角度,核电储备厂址丰富,远期装机增长潜力远高于水电。2016年以来,由于核电发展政策不确定性,以及水电业绩高度稳定、分红比例持续上升的共同作用,水电板块估值反超核电。截至目前,核电板块估值(PE TTM)仅为13.2倍,低于水电板块21.1倍,估值水平有较大修复空间。
六、投资策略 电改持续深化,电力行业迎估值、成长机遇。目前市场电占比超过60%,全国统一电力市场建设加速,在提升资源配置效率的同时,兼具指导性和计划性。电量角度,中长期发挥保供稳价作用并与现货衔接,省间交易优先级高于省内;电价角度,电力商品价值多维化,传统能源保供价值和新能源绿色环境价值占比上升,辅助服务、绿电绿证等政策有望进一步完善。过去10年,水电板块估值波动上行,PB由2014年初1.61x提升至目前2.31x,其主要受益于水电盈利稳定性和高分红率。目前火电、核电PB分别为1.00x、1.43x;随着电改推进,火电盈利稳定性持续提升,核电作为清洁的基荷能源,兼具稳定性和成长性;火电、核电估值均有较大修复空间。而新型电力系统建设的日趋完善,强大的系统调节能力,也将打开新能源装机的长期增长空间。 火电:盈利继续改善,保供价值属性推动估值重塑。今年以来市场煤价下跌超20%,长协履约率提升20%左右,火电盈利逐季度改善。华能国际Q1/Q2/Q3煤电度电利润总额分别为-0.001元/0.008元/0.026元。我们判断迎峰度冬期间煤价反弹空间有限,入炉煤价重心有望持续下移,火电板块2024年业绩有望持续改善。 在新型电力系统下,火电调峰、调频等保供价值持续提升,近期全国范围煤电容量电价落地,2024-2025年多数省份补偿比例30%;2026年起各省补偿比例不低于50%。火电迎“两部制”电价里程碑。未来全国性辅助服务相关政策亦有望落地,火电政策催化不断。我们测算,至2030年火电将有1/3左右收入来自容量电价和辅助服务,其对于煤价、电价敏感性低,推动盈利稳定性大幅提升。目前火电板块PB均值为1.00x,随着盈利稳定性持续提升,板块PB有望向核电PB1.43x、水电PB2.31x靠拢。建议关注华能国际、华电国际、国电电力、内蒙华电、皖能电力、江苏国信等。 核电:稳定性优异,政策转向积极,远期装机具备6倍以上空间。核电作为清洁能源优先上网,年利用小时数长期稳定在7000小时以上,盈利能力具备高度稳定性。十四五以来,核电政策转向积极,2019~2023(M10)我国核电审批分别为6/4/5/10/6台,加速趋势明显。预计2025、2030年我国核电在运装机将分别达到7000万千瓦、1.1亿千瓦。根据中国核工业数据,我国初步勘查选择的核电站厂址容量可以支撑4亿千瓦的装机规模,按照目前在运装机5699万千瓦测算,远期装机成长空间超过600%。建议关注中国核电、中国广核。 新能源:能源转型下主力电源,长期量、价成长空间大。目前新能源累计装机9.4亿千瓦,占比33%。能源转型大背景下新能源将成为主力电源,预计2025年、2030年新能源累计装机将超过14亿千瓦、20亿千瓦。随着绿色环境价值市场体系完善,绿电、绿证交易大幅提升,且绿色环境价值将直接对标碳市场价格。新能源通过环境市场回收绿电溢价,增厚盈利水平。建议关注三峡能源、龙源电力、芯能科技、广宇发展。 水电:量、价仍有弹性,低利率时代凸显稳定性价值。装机方面,大水电开发接近尾声,水风光一体化打开新成长空间。电价方面,目前水电电价普遍大幅折价,四川、云南年均上网电价仅为0.2-0.25元/千瓦时,较当地煤电标杆电价低35%-45%,市场化有望推动电价持续上行。货币宽松带动利率中枢下行,水电稳定性价值凸显。过去10年间长江电力PE(TTM)由14.2x提升至23.0x,涨幅62%,远超同期沪深300指数5%的涨幅。建议关注长江电力、华能水电、川投能源。
七、风险提示 装机规模不及预期的风险;煤炭价格持续高位的风险;上网电价下调的风险;行业竞争加剧的风险等。 本文摘自:中国银河证券2023年12月8日发布的研究报告《【银河公用环保】2024电力行业年度策略:电改深化,估值重塑与成长交辉》 分析师:陶贻功、严明、梁悠南
评级体系: 推荐:预计超越基准指数平均回报20%及以上。 谨慎推荐:预计超越基准指数平均回报。 中性:预计与基准指数平均回报相当。 回避:预计低于基准指数。 推荐:预计超越基准指数平均回报20%及以上。 谨慎推荐:预计超越基准指数平均回报。 中性:预计与基准指数平均回报相当。 回避:预计低于基准指数。 |
| 上一篇:CPI连续为负,降准降息可能很快【国盛宏观熊园团队】 下一篇:【中国银河化工】2024年度策略:重视成长确定性机会,探寻景气向上板块 |
咨询在线客服

开户咨询
在线咨询
电话沟通
关注我们