| 证券代码:301511 证券简称:德福科技 公告编号:2024-014 | ||||||||||||||||||||
| 发布时间:2024-04-21 18:37:56| 浏览次数: | ||||||||||||||||||||
登录新浪财经APP 搜索【信披】查看更多考评等级
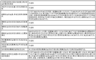
一、重要提示 本年度报告摘要来自年度报告全文,为全面了解本公司的经营成果、财务状况及未来发展规划,投资者应当到证监会指定媒体仔细阅读年度报告全文。 所有董事均已出席了审议本报告的董事会会议。 永拓会计师事务所(特殊普通合伙)对本年度公司财务报告的审计意见为:标准的无保留意见。 本报告期会计师事务所变更情况:公司本年度会计师事务所未变更。 非标准审计意见提示 □适用 √不适用 公司上市时未盈利且目前未实现盈利 □适用 √不适用 董事会审议的报告期利润分配预案或公积金转增股本预案 √适用 □不适用 公司经本次董事会审议通过的利润分配预案为:以450230000股为基数,向全体股东每10股派发现金红利0.55元(含税),送红股0股(含税),以资本公积金向全体股东每10股转增4股。 董事会决议通过的本报告期优先股利润分配预案 □适用 √不适用 二、公司基本情况 1、公司简介 2、报告期主要业务或产品简介 公司主要从事各类高性能电解铜箔的研发、生产和销售,是国内经营历史最悠久的内资电解铜箔企业之一。公司产品按照应用领域可分为锂电铜箔和电子电路铜箔,分别用于各类锂电池和覆铜板、印制电路板的制造。报告期内,公司主要业务未发生重大变化。 报告期内,公司销售的主要锂电铜箔产品分类、技术性能及下游市场情况如下: 报告期内,公司销售主要的电子电路铜箔产品种类、适用基材及下游应用情况如下: 3、主要会计数据和财务指标 (1) 近三年主要会计数据和财务指标 公司是否需追溯调整或重述以前年度会计数据 □是 √否 元 (2) 分季度主要会计数据 单位:元 上述财务指标或其加总数是否与公司已披露季度报告、半年度报告相关财务指标存在重大差异 □是 √否 4、股本及股东情况 (1) 普通股股东和表决权恢复的优先股股东数量及前10名股东持股情况表 单位:股 前十名股东参与转融通业务出借股份情况 □适用 √不适用 前十名股东较上期发生变化 □适用 √不适用 公司是否具有表决权差异安排 □适用 √不适用 (2) 公司优先股股东总数及前10名优先股股东持股情况表 公司报告期无优先股股东持股情况。 (3) 以方框图形式披露公司与实际控制人之间的产权及控制关系 5、在年度报告批准报出日存续的债券情况 □适用 √不适用 三、重要事项 无 证券代码:301511 证券简称:德福科技 公告编号:2024-015 本公司及董事会全体成员保证信息披露内容的真实、准确、完整,没有虚假记载、误导性陈述或重大遗漏。 九江德福科技股份有限公司(以下简称“公司”)于2024年4月18日召开第三届董事会第二次会议,第三届监事会第二次会议,审议通过了《关于2023年度利润分配及资本公积金转增股本预案的议案》,并同意将议案提交2023年年度股东大会审议,现将相关情况公告如下: 一、利润分配及资本公积金转增股本预案的具体内容 经永拓会计师事务所(特殊普通合伙)出具的2023年度审计报告确认,公司2023年度合并财务报表归属于母公司股东的净利润为132,634,423.26元,母公司净利润98,902,145.53元。截至2023年12月31日,公司合并财务报表累计未分配利润为1,063,137,348.75元,资本公积为2,664,313,428.74元,母公司累计未分配利润为702,271,660.08元,资本公积为2,664,313,428.74元。 基于公司持续、稳健的盈利能力和良好的财务状况,以及对未来发展的良好预期,本着回报股东、与股东共享经营成果的原则,综合考虑投资者的合理回报和公司的长远发展,在保证公司正常经营发展的前提下,根据公司章程等文件的规定,公司制定2023年度利润分配及资本公积金转增股本预案如下: 公司拟以截至2023年12月31日公司的总股本450,230,000股为基数,向全体股东每10股派发现金股利0.55 元人民币(含税),共分配现金红利24,762,650.00元(含税),同时以资本公积金向全体股东每10股转增4股,合计转增180,092,000股,本次转增后,公司总股本将增加至630,322,000股(最终准确数量以中国证券登记结算有限责任公司深圳分公司实际登记确认的数量为准),不送红股。公司剩余未分配利润结转下一年度。 若在实施权益分派股权登记日前,公司总股本发生变化的,公司将按照分配总额不变的原则对分配比例进行相应调整。同时提请股东大会授权公司管理层或管理层指定人员具体执行上述利润分配及资本公积金转增股本方案,根据实施结果适时办理相关工商登记变更手续。 二、利润分配预案的合法性、合规性、合理性 本预案符合《公司法》《企业会计准则》《关于进一步落实上市公司现金分红有关事项的通知》《上市公司监管指引第3号一一上市公司现金分红》及《公司章程》等的规定,符合公司的利润分配政策、股东回报规划,该利润分配预案合法、合规、合理。 三、审议程序说明 (一)董事会审议情况 公司于2024年4月18日召开第三届董事会第二次会议审议通过了《关于2023年度利润分配及资本公积金转增股本预案的议案》,并同意将本议案提交公司2023年年度股东大会审议。 (二)监事会意见 监事会认为公司2023年度利润分配预案与公司业绩与发展计划相匹配,有利于公司的持续稳定健康发展,不存在损害公司股东尤其是中小股东利益的情形;符合《公司法》和《公司章程》的等相关法律法规的规定,具备合法性、合规性、合理性。监事会一致同意《关于公司2023年度利润分配及资本公积金转增股本预案的议案》并提交公司2023年年度股东大会审议。 四、其他说明 本次利润分配预案披露前,公司严格按照法律、法规、规范性文件及公司制度的有关规定,严格控制内幕信息知情人范围,对相关内幕信息知情人履行了保密和严禁内幕交易的告知义务,同时对内幕信息知情人及时备案,防止内幕信息的泄露。 五、相关风险提示 本次利润分配预案尚需提交公司2023年年度股东大会审议批准后方可实施,该事项仍存在不确定性,敬请广大投资者注意投资风险。 六、备查文件 1、第三届董事会第二次会议决议; 2、第三届监事会第二次会议决议; 特此公告 九江德福科技股份有限公司 董事会 2024年4月19日 证券代码:301511 证券简称:德福科技 公告编号:2024-016 九江德福科技股份有限公司关于公司2024年度日常关联交易预计的公告 本公司及董事会全体成员保证信息披露内容的真实、准确、完整,没有虚假记载、误导性陈述或重大遗漏。 一、 日常关联交易基本情况 (一)日常关联交易概述 九江德福科技股份限公司(以下简称“公司”)及其合并范围内的子公司因日常生产经营需要,2024年度预计与关联方白银有色集团股份有限公司(以下简称“白银集团”)、白银有色西北铜加工有限公司(以下简称“白银西北铜”)、白银有色铁路运输物流有限责任公司(以下简称“白银运输”)、九江富奕通供应链有限公司(以下简称“富奕通”)、马晓红及九江嘉瑞达餐饮服务有限公司(以下简称“嘉瑞达”)发生日常关联交易,交易总额不超过466,120.00万元(不含税)。公司2023年度与上述关联方实际发生日常关联交易总额为313,627.24万元(不含税)。公司就2024年度日常关联交易预计事项进行了相应的程序审议,具体情况如下: 2024年4月18日,公司第三届董事会第二次会议以 7 票同意、0 票反对、 0 票弃权、2 票回避的表决结果审议通过了《关于2024年度日常关联交易预计的议案》,关联董事马科先生、马德福先生回避了该项议案的表决。该项议案提交董事会审议前已经公司第三届董事会独立董事专门会议第一次会议以 3 票同意、0 票反对、0 票弃权的表决结果审议通过。 (二)预计日常关联交易类别和金额 二、 关联方介绍和关联关系 (一)白银有色集团股份有限公司 1、关联方基本情况 企业类型:股份有限公司(上市) 统一社会信用代码:9162040066004344445 成立日期:2007年07月06日 注册地址:甘肃省白银市白银区友好路96号 法定代表人:王普公 注册资本:740477.4511万人民币 经营范围:许可项目:爆破作业(凭许可证有效期经营);危险化学品经营(仅限硫酸的批发、零售(凭许可证有效期经营));危险化学品生产(仅限硫酸、煤焦油、氧、氮、氩的生产(仅限分支机构凭许可证有效期生产));非煤矿山矿产资源开采;第二、三类监控化学品和第四类监控化学品中含磷、硫、氟的特定有机化学品生产;金属与非金属矿产资源地质勘探;矿产资源勘查;国际道路货物运输;互联网信息服务;测绘服务;天然水收集与分配;自来水生产与供应;危险废物经营;公共铁路运输;黄金及其制品进出口;道路货物运输(不含危险货物);道路危险货物运输;白银进出口。(依法须经批准的项目,经相关部门批准后方可开展经营活动,具体经营项目以相关部门批准文件或许可证件为准)***一般项目:基础化学原料制造(不含危险化学品等许可类化学品的制造);专用化学产品制造(不含危险化学品);特种作业人员安全技术培训;化工产品销售(不含许可类化工产品);新型金属功能材料销售;金银制品销售;稀有稀土金属冶炼;企业管理咨询;企业管理;软件销售;网络与信息安全软件开发;非居住房地产租赁;土地使用权租赁;业务培训(不含教育培训、职业技能培训等需取得许可的培训);工程管理服务;非金属矿及制品销售;气体、液体分离及纯净设备制造;自有资金投资的资产管理服务;以自有资金从事投资活动;高性能有色金属及合金材料销售;金属材料销售;金属材料制造;有色金属铸造;有色金属合金制造;有色金属合金销售;有色金属压延加工;矿物洗选加工;金属矿石销售;国内贸易代理;机械电气设备制造;水资源管理;知识产权服务(专利代理服务除外);技术服务、技术开发、技术咨询、技术交流、技术转让、技术推广;工业设计服务;机械设备租赁;信息技术咨询服务;软件开发;普通货物仓储服务(不含危险化学品等需许可审批的项目);国内货物运输代理;铁路运输辅助活动;工程技术服务(规划管理、勘察、设计、监理除外);地质勘查技术服务;基础地质勘查;非金属废料和碎屑加工处理;贸易经纪;贵金属冶炼;常用有色金属冶炼;港口货物装卸搬运活动;人力资源服务(不含职业中介活动、劳务派遣服务);对外承包工程;第三类非药品类易制毒化学品经营;第三类非药品类易制毒化学品生产;进出口代理;货物进出口;国际货物运输代理;金属废料和碎屑加工处理;再生资源销售;生产性废旧金属回收;选矿。(除依法须经批准的项目外,凭营业执照依法自主开展经营活动) 2、与公司关联关系 白银有色集团股份有限公司持有公司控股子公司甘肃德福新材料有限公司38%的股权,并向德福新材委派两名董事。 3、最近一期主要财务数据 截至 2023 年 9月30日,白银有色集团股份有限公司总资产4,880,883.26万元,净资产1,804,871.97万元。2023 年 1-9月份实现营业总收入6,956,307.17万元,净利润38,978.29万元。 (二)九江富奕通供应链有限公司 1、关联方基本情况 企业类型:有限责任公司 注册地址:江西省九江市经开区欧洲风情街罗马区302室 法定代表人:李杏 注册资本:1000万元 营业范围:一般项目:有色金属合金销售,有色金属压延加工,高性能有色金属及合金材料销售,金属材料销售,金属材料制造,供应链管理服务,煤炭及制品销售,棉、麻销售,软件开发,建筑材料销售,建筑材料生产专用机械制造,新型建筑材料制造(不含危险化学品),装卸搬运,普通货物仓储服务(不含危险化学品等需许可审批的项目)(除依法须经批准的项目外,凭营业执照依法自主开展经营活动)。 2、与公司关联关系 九江富和建设投资集团有限公司为公司持股5%以上的股东,九江富奕通供应链有限公司为九江富和建设投资集团有限公司的子公司。 3、最近一期主要财务数据 截至 2023 年 12 月 31 日,九江富奕通供应链有限公司未经审计的总资产187993 万元,净资产30161万元。2023 年 1-12月份实现营业总收入 155388万元,净利润 153万元。 (三)白银有色西北铜加工有限公司 1、关联方基本情况 企业类型:有限责任公司 注册地址:甘肃省白银市白银区新建西路32号 法定代表人:王宇峰 注册资本:8000万元 营业范围:一般项目:有色金属压延加工;常用有色金属冶炼;有色金属铸造;金属材料销售;仪器仪表制造;仪器仪表销售;选矿(除稀土、放射性矿产、钨);金属矿石销售;化工产品生产(不含许可类化工产品);化工产品销售(不含许可类化工产品);通用零部件制造;机械零件、零部件加工;机械零件、零部件销售;货物进出口;陆地管道运输;非居住房地产租赁;总质量4.5吨及以下普通货运车辆道路货物运输(除网络货运和危险货物)(除许可业务外,可自主依法经营法律法规非禁止或限制的项目) 2、与公司关联关系 白银有色西北铜加工有限公司系白银有色集团股份有限公司全资子公司;白银有色集团股份有限公司持有公司控股子公司甘肃德福新材料有限公司38%的股权,并向德福新材委派两名董事。 3、最近一期主要财务数据 截至 2023 年 12 月 31 日,白银有色西北铜加工有限公司经审计的总资产 40,157.70万元,净资产8,513.06万元。2023 年1-12月份实现营业总收入 25,611.11万元,净利润4.02 万元。 (四)白银有色铁路运输物流有限责任公司 1、关联方基本情况 企业类型:有限责任公司 注册地址:甘肃省白银市白银区银山路132号 法定代表人:吴聪 注册资本:17100万元 营业范围:许可项目:道路危险货物运输;道路旅客运输经营;国营贸易管理货物的进出口;铁路机车车辆维修;城市配送运输服务(不含危险货物);国际道路旅客运输;机动车检验检测服务;省际普通货船运输、省内船舶运输;保税物流中心经营;危险化学品经营(仅限硫酸、氢氧化钠的批发和零售);第二类增值电信业务;第一类增值电信业务;道路货物运输(不含危险货物);水路普通货物运输;公共铁路运输;道路货物运输(网络货运)。(依法须经批准的项目,经相关部门批准后方可开展经营活动,具体经营项目以相关部门批准文件或许可证件为准)***一般项目:技术服务、技术开发、技术咨询、技术交流、技术转让、技术推广;工程技术服务(规划管理、勘察、设计、监理除外);供应链管理服务;市场调查(不含涉外调查);租赁服务(不含许可类租赁服务);特种设备出租;机械设备租赁;非居住房地产租赁;机动车驾驶人考试场地服务;机动车驾驶员培训;机动车充电销售;高性能有色金属及合金材料销售;成品油仓储(不含危险化学品);肥料销售;化肥销售;石棉水泥制品销售;小微型客车租赁经营服务;机动车修理和维护;润滑油销售;农产品的生产、销售、加工、运输、贮藏及其他相关服务;非食用盐销售;轮胎销售;汽车零配件批发;新能源汽车整车销售;非金属矿及制品销售;金属材料销售;成品油批发(不含危险化学品);化工产品销售(不含许可类化工产品);煤炭及制品销售;橡胶制品销售;金属制品销售;金属矿石销售;网络设备销售;安防设备销售;工业自动控制系统装置销售;人工智能硬件销售;特种设备销售;电动汽车充电基础设施运营;集中式快速充电站;通信设备销售;铁路机车车辆配件销售;汽车零配件零售;机械设备销售;汽车零部件及配件制造;电车销售;汽车新车销售;铁路运输设备销售;软件销售;计算机软硬件及辅助设备零售;软件开发;工业互联网数据服务;电子过磅服务;停车场服务;道路货物运输站经营;专用设备修理;运输设备租赁服务;铁路运输辅助活动;铁路运输基础设备销售;仓储设备租赁服务;销售代理;日用百货销售;普通货物仓储服务(不含危险化学品等需许可审批的项目);装卸搬运;总质量4.5吨及以下普通货运车辆道路货物运输(除网络货运和危险货物);进出口代理;国内贸易代理;国内集装箱货物运输代理;国内货物运输代理;国际货物运输代理。(除依法须经批准的项目外,凭营业执照依法自主开展经营活动) 2、与公司关联关系 白银有色铁路运输物流有限责任公司系白银有色集团股份有限公司全资子公司;白银有色集团股份有限公司持有公司控股子公司甘肃德福新材料有限公司38%的股权,并向德福新材委派两名董事。 3、最近一期主要财务数据 截至 2023 年 12 月 31 日,白银有色铁路运输物流有限责任公司未经审计的总资产70,258.98 万元,净资产36,435.92万元。2023 年 1-12月份实现营业总收入205,943.06 万元,净利润 1,598.30万元。 (五)马晓红 马晓红系公司实际控制人马科之表姐,马德福与马科为叔侄关系。 (六)九江嘉瑞达餐饮服务有限公司 1、关联方基本情况 企业类型:有限责任公司 法定代表人:马晓红 注册资本:10万元 营业范围:许可项目:餐饮服务,烟草制品零售,酒类经营,食品销售(依法须经批准的项目,经相关部门批准后在许可有效期内方可开展经营活动,具体经营项目和许可期限以相关部门批准文件或许可证件为准)一般项目:餐饮管理,商业综合体管理服务,商务代理代办服务,食品销售(仅销售预包装食品),食用农产品零售,日用百货销售,日用杂品销售,劳务服务(不含劳务派遣),技术服务、技术开发、技术咨询、技术交流、技术转让、技术推广(除依法须经批准的项目外,凭营业执照依法自主开展经营活动) 2、与公司关联关系 九江嘉瑞达餐饮服务有限公司实际控制人马晓红系公司实际控制人马科之表姐。 3、经公司查询,该关联方不是失信被执行人。主要财务数据:2024年1月16日新设立,不适用。 三、关联交易主要内容 (一)定价政策和定价依据 公司与上述关联方交易的定价政策和定价依据为:按照公开、公平、公正原则, 依据市场价格经双方协商确定,交易价格公允,交易条件平等。 (二)关联交易协议 公司2024年度日常关联交易协议由交易双方根据产品供应需求及市场情况具体签署。 四、关联交易目的和对公司的影响 上述关联交易均属于日常经营所需,均依据市场定价原则或者按照使公司或非关联股东受益的原则确定,不存在最终损害公司及其他股东利益的情况。其中生产原材料铜采购,与关联方的交易实施账期模式的采购业务,此项模式缓解流动资金的压力。关联交易价格均以市场公允价格为基础,体现了协商一致、公平交易的原则,不存在损害公司和股东利益的情况。公司与各关联方严格依照有关法律法规规定开展业务往来,不会影响公司的独立性。 五、独立董事过半数同意意见及中介机构意见 (一)独立董事专门会议审核意见 公司于2024年4月16日召开的第三届董事会独立董事专门会议第一次会议,以全体独立董事同意的表决结果,审议通过了《关于2024年度日常关联交易预计的议案》,并发表如下审核意见:公司2024年度关联交易预计事项属于公司及子公司正常经营业务所需,相关预计额度是根据公司及子公司日常经营过程的实际情况提前进行的合理预测,具有必要性和合理性。关联交易定价及具体实施将遵循公平、公正、公开的市场化原则,依据交易双方签订的相关合同进行,不存在利用关联关系损害公司利益的情形,不会对公司的独立性和持续经营能力造成不良影响,符合《深圳证券交易所创业板股票上市规则》等法律法规、规范性文件及《公司章程》、《公司关联交易管理制度》等有关规定,不存在损害公司及股东特别是中小股东利益的情形。同意本议案,并同意将本议案提交公司董事会审议。 (二)保荐机构核查意见 经核查,保荐人认为:上述2024年度日常关联交易额度预计事项已经公司独立董事专门会议审议通过,董事会及监事会分别审议通过且关联董事、监事回避表决,履行了必要的审批程序,相关议案后续需要提交股东大会审议,符合《深圳证券交易所创业板股票上市规则》《公司章程》等相关规定的要求。公司上述预计日常关联交易事项为生产经营过程中正常发生,不存在损害公司和股东利益的情形,不会对公司独立性产生影响,公司亦不会因此类交易而对关联方产生依赖。 综上所述,国泰君安对德福科技2024年度日常关联交易预计事项无异议。 六、备查文件 1、第三届董事会第二次会议决议; 2、第三届监事会第二次会议决议; 3、第三届董事会独立董事专门会议第一次会议决议; 4、国泰君安证券股份有限公司关于九江德福科技股份有限公司2024年度日常关联交易预计的核查意见。 特此公告 九江德福科技股份有限公司 董事会 2024年4月19日 证券代码:301511 证券简称:德福科技 公告编号:2024-017 九江德福科技股份有限公司 关于公司2024年度向银行 申请综合授信额度的公告 本公司及董事会全体成员保证信息披露内容的真实、准确、完整,没有虚假记载、误导性陈述或重大遗漏。 九江德福科技股份限公司(以下简称“公司”)于2024年4月18日召开的第三届董事会第二次会议和第三届监事会第二次会议,审议通过了《关于公司2024年度向银行申请综合授信额度的议案》,具体情况如下: 一、申请综合授信额度的情况 公司为满足公司日常经营的需求,维持公司现金流稳定,提高融资的效率,同意公司2024年度向银行申请不超过人民币790,600万元的综合授信额度。在此额度范围内,公司根据实际资金需求进行短期流动资金贷款、中长期借款、银行承兑汇票、保函、信用证、抵押贷款等,有效期自2023年年度股东大会审议通过之日起至2024年年度股东大会召开之日止。 综合授信额度不等于公司实际融资金额,实际融资金额应在综合授信额度内,以公司与银行实际发生的融资金额为准。公司将根据经营需要在上述综合授信额度内进行融资,董事会不再逐笔形成决议。 为提高授信工作办理效率,董事会授权公司董事长或董事长授权的其他人员全权代表公司签署上述授信额度内的所有授信相关的合同、协议、凭证等各项法律文件。 二、备查文件 1、第三届董事会第二次会议决议; 2、第三届监事会第二次会议决议。 特此公告 九江德福科技股份有限公司 董事会 2024年4月19日 证券代码:301511 证券简称:德福科技 公告编号:2024-018 九江德福科技股份有限公司关于公司2024年度为子公司提供担保的公告 本公司及董事会全体成员保证信息披露内容的真实、准确、完整,没有虚假记载、误导性陈述或重大遗漏。 特别风险提示: 九江德福科技股份有限公司及控股子公司提供担保总额已超过公司最近一期经审计净资产100%,其中公司为资产负债率超过70%的单位担保金额已超过公司最近一期经审计净资产50%,上述担保均为对合并报表范围内公司提供的担保,财务风险处于公司可控范围内,敬请投资者充分关注担保风险。 一、担保情况概述 (一)担保基本情况 为了满足子公司日常经营发展需求,有利于支持其良性发展。2024年度,公司同意公司为合并报表范围内的子公司提供总额不超过528,650万元的担保。本次担保总额度中,合并报表范围内的子公司的担保额度可调剂使用。 担保期限自2023年年度股东大会审议通过之日起至公司召开2024年年度股东大会之日止,并授权公司董事长或其授权代表人,在核定额度内根据各子公司业务发展的实际需要确定执行,签署有关的文件、协议等其他相关法律文件。 (二)担保内部决策程序 九江德福科技股份限公司(以下简称“公司”)于2024年4月18日召开的第三届董事会第二次会议和第三届监事会第二次会议,审议通过了《2024年度为子公司提供担保的议案》,该议案尚需提交公司股东大会审议。 二、被担保人基本情况 (一)甘肃德福新材料有限公司 法定代表人:张涛 注册资本金:壹拾亿元整 经营范围:电解铜箔生产与销售(包括对外出口)、铜箔产品及延伸产品的研发、生产及销售;新材料的技术研发、服务与咨询;物流及运输。 与公司的关系:公司控股子公司 股权结构:公司持有德福新材51%股权。 主要财务指标情况: 单位:万元 (二)九江烁金能源工业有限公司 法定代表人:潘波 注册资本金:壹亿元整 经营范围:机械电气设备制造,机械电气设备销售(除许可业务外,可自主依法经营法律法规非禁止或限制的项目)。 与公司的关系:公司全资子公司 股权结构:公司持有烁金能源100%股权。 主要财务指标情况: 单位:万元 (三)九江德富新能源有限公司 法定代表人:马科 注册资本金:贰亿元整 经营范围:一般项目:电子专用材料制造(除许可业务外,可自主依法经营法律法规非禁止或限制的项目)。 与公司的关系:公司全资子公司 股权结构:公司持有德富新能源100%股权。 主要财务指标情况: 单位:万元 (四)江西斯坦德电极科技有限公司 法定代表人:罗佳 注册资本金:肆仟万元整 经营范围:金属链条及其金属制品制造,金属链条及其他金属制品销售,新材料技术研发,新型金属功能材料销售,表面功能材料销售,技术服务、技术开发、技术咨询、技术交流、技术转让、技术推广,工程和技术研究和试验发展,水资源专用机械设备制造,海水淡化处理,金属加工机械制造,机械电气设备制造,机械电气设备销售。 与公司的关系:公司全资子公司 股权结构:公司持有斯坦德科技100%股权。 主要财务指标情况: 单位:万元 (五)九江德思光电材料有限公司 法定代表人:罗佳 注册资本金:壹仟叁佰伍拾万元整 经营范围:一般项目:电子专用材料制造,电子专用材料销售,电子专用材料研发,化工产品生产(不含许可类化工产品),化工产品销售(不含许可类化工产品),技术服务、技术开发、技术咨询、技术交流、技术转让、技术推广,货物进出口,技术进出口,专用化学产品制造(不含危险化学品),专用化学产品销售(不含危险化学品),计算机系统服务,工程和技术研究和试验发展,基础化学原料制造(不含危险化学品等许可类化学品的制造),生物化工产品技术研发,日用化学产品制造,新兴能源技术研发,日用化学产品销售,新材料技术研发(除依法须经批准的项目外,凭营业执照依法自主开展经营活动) 与公司的关系:公司全资子公司 股权结构:公司持有德思光电100%股权。 主要财务指标情况: 单位:万元 (六)九江琥珀新材料有限公司 法定代表人:罗佳 注册资本金:伍亿元整 经营范围:一般项目:电子专用材料制造,电子专用材料销售,电子专用材料研发(除许可业务外,可自主依法经营法律法规非禁止或限制的项目) 与公司的关系:公司全资子公司 股权结构:公司持有琥珀新材100%股权。 主要财务指标情况: 单位:万元 上述被担保方均不是失信被执行人。 三、对外担保的主要内容 本次担保事项是公司对合并报表范围内的子公司所作年度担保额度的总体安排,相关担保协议尚未签署,公司及子公司将根据业务实际需求,在股东大会批准的担保额度内与相关机构签署相关文件,担保内容包括但不限于展期或新增借款、承兑汇票、保函、信用证、抵押贷款等,具体以签订的相关协议为准。 四、董事会意见 为了满足子公司日常经营发展需求,有利于支持其良性发展,董事会同意公司为合并报表范围内的子公司提供总额不超过528,650万元担保,具体以签订的相关协议为准。本次担保有利于保障子公司持续、稳健发展,有益于公司整体战略目标的实现,符合公司及全体股东的整体利益。本次担保的对象为公司的全资子公司和控股子公司,财务状况和偿债能力较好,公司对其在经营管理、财务、投资、融资等方面均能有效控制,具有充分掌握与监控被担保公司现金流向的能力。公司董事会同意将本次预计担保额度事项提交至公司2023年年度股东大会审议。 五、累计对外担保情况 截至本公告披露日,公司及控股子公司银行授信对外担保总额为人民币251,400.00万元,占公司最近一期经审计净资产的比例为50.91%。公司及控股子公司不存在为合并报表范围外主体提供担保的情形,也不存在逾期担保、涉及诉讼的担保及因担保被判决败诉而应承担损失的情况,不存在为股东、实际控制人及其关联方提供担保的情况。 六、备查文件 1、第三届董事会第二次会议决议; 2、第三届监事会第二次会议决议。 特此公告 九江德福科技股份有限公司 董事会 2024年4月19日 证券代码:301511 证券简称:德福科技 公告编号:2024-019 九江德福科技股份有限公司关于公司2024年度套期保值业务的公告 本公司及董事会全体成员保证信息披露内容的真实、准确、完整,没有虚假记载、误导性陈述或重大遗漏。 重要内容提示: 1、交易目的、交易品种、交易工具、交易场所、交易金额:为有效规避和降低公司及子公司生产经营相关原材料价格波动风险,公司及子公司通过境内期货交易所开展阴极铜的套期保值业务,拟开展套期保值业务的保证金和权利金金额上限不超过人民币1亿元。任一交易日持有的最高合约价值不超人民币8亿元。在使用期限及额度范围内可循环滚动使用。 2、履行的审议程序:公司第三届董事会第二次会议审议通过了《关于公司2024年度套期保值业务的议案》,该议案需提交公司股东大会审议。 3、特别风险提示:公司及子公司开展期货套期保值业务,不以套利、投机为目的,但进行期货套期保值交易仍可能存在市场风险、操作风险、技术风险、政策风险等风险。敬请广大投资者注意投资风险。 一、交易情况概述 1、交易目的: 为有效规避和降低公司及子公司生产经营相关原材料价格波动风险,防范库存跌价损失,保证产品成本的相对稳定,锁定预期利润,提升公司及子公司的风险防御能力,增强公司及子公司生产经营的稳健性。公司及子公司拟根据生产经营计划择机开展商品期货套期保值业务。 2、套期保值品种 公司套期保值品种仅限于与公司及子公司生产经营相关的阴极铜。 3、套期保值工具 公司及子公司套期保值业务的交易工具为阴极铜期货及期权活跃合约等。 4、套期保值交易场所 公司及子公司通过合规的交易场所进行套期保值交易,主要为上海期货交易所及拥有相关资质的金融机构。 5、套期保值的规模 公司及子公司2024年度套期保值业务的保证金和权利金金额上限不超过人民币1亿元。任一交易日持有的最高合约价值不超人民币8亿元。 6、套期保值资金来源 公司及子公司开展套期保值业务的资金来源为公司及子公司自有资金,不涉及募集资金。 7、套期保值期限及授权 授权期限自2023年年度股东大会审议通过之日起至2024年年度股东大会召开之日内有效。额度在审批有效期内可循环滚动使用。如单笔交易的合约存续期超过了授权期限,则授权期限自动顺延至该笔交易合约到期时止。 二、交易风险分析及风险管控措施 1、开展套期保值业务的风险分析 (1)市场风险 铜的价格受国内外政治经济形势、国家或地区政策、全球供应链情况等影响较大,当市场价格发生大幅剧烈波动时,可能出现期货价格与现货价格走势背离,导致套期保值效果未能达到预期的风险控制目标。 (2)流动性风险 因市场成交量不足或缺乏愿意交易的对手,导致交易指令无法按计划入市成交的风险。 (3)信用风险 因合作的金融机构出现破产、系统错误、市场失灵等重大不可控风险情形,金融机构出现违约,导致交易、交割、结算等无法正常进行的风险。 (4)资金风险 在期货及衍生品的价格出现较大波动时,因交易资金未能及时补充到位,导致保证金不足而被强行平仓或无法交割的风险。 (5)操作风险 由于套期保值业务相关人员的专业能力不足、职业道德缺陷等造成错单给公司带来损失的风险。 (6)技术风险 由于交易系统、网络、通讯设施及设备故障造成无法正常交易的风险。 2、开展套期保值业务的风险管控措施 (1)加强市场跟踪,及时调整策略 公司市场研究人员应密切跟踪市场变化,完善研究框架,全面分析市场情况。对套期保值进行动态监控,适时调整套期保值操作策略,及时执行风险预警、止损机制等风险管理措施,尽可能降低风险。 (2)合理选择交易合约 交易工具应当结构简单、流动性强、风险可认知。结合现货的采购、销售、生产周期等合理选择对应月份的交易合约,持仓时间一般不得超过12个月或实货合同规定的时间,不盲目从事长期业务或展期。 (3)选择资质好的金融机构合作 在开立期货及衍生品交易账户时,选择交易系统稳定、监管体系完善、资金实力强、业务能力强的金融机构合作。 (4)加强交易账户风险度监控,提前计划资金需求 加强交易账户的资金监管,实时监控账户风险度变化情况,在套期保值规模内严格控制交易额度。预判未来交易的资金规模,根据需求提前做好资金安排,防范资金风险。 (5)提升业务人员的综合素质 加强套期保值业务相关人员的专业知识培训,不断提高套期保值业务人员的专业素养及职业道德水平,全面提升人才队伍的综合素质。 (6)提升硬件配置,强化沟通渠道 根据交易需要配置符合标准的电脑、网络等设施、设备,确保交易系统正常运行。同时,采用多元化沟通交流渠道,确保市场变化、交易指令等重要信息的快速传递。 三、交易对公司的影响及相关会计处理 公司及子公司开展的套期保值业务以生产经营为基础,以具体经营业务为依托,以规避市场价格波动、提升公司的风险防御能力、增强公司生产经营的稳健性为目的,并对开展套期保值业务存在的风险进行了全面分析,制定了有效的风险管控措施。公司内控制度完善,已制定《套期保值业务管理制度》,对公司开展套期保值业务做了具体规定。 公司根据财政部《企业会计准则第22号一一金融工具确认和计量》、《企业会计准则第24号一一套期会计》、《企业会计准则第37号一一金融工具列报》、《企业会计准则第39号一一公允价值计量》相关规定及其指南,对公司开展的套期保值业务进行相应的会计处理。 四、审议程序 1、董事会审议情况 公司于2024年4月18日召开第三届董事会第二次会议,审议通过《关于公司2024年度套期保值业务的议案》,董事会同意公司及子公司2024年度套期保值业务的保证金和权利金金额上限不超过人民币1亿元,任一交易日持有的最高合约价值不超人民币8亿元,公司及子公司套期保值品种仅限于与公司及子公司生产经营相关的阴极铜,公司及子公司套期保值业务的交易工具为阴极铜期货及期权活跃合约等,公司及子公司开展套期保值业务的资金来源为公司自有资金。授权期限自2023年年度股东大会审议通过之日起至2024年年度股东大会召开之日内有效。额度在审批有效期内可循环滚动使用。如单笔交易的合约存续期超过了授权期限,则授权期限自动顺延至该笔交易合约到期时止。 2、监事会审议情况 公司于2024年4月18日召开第三届监事会第二次会议,审议通过《关于公司2024年度套期保值业务的议案》,监事会同意公司及子公司2024年度套期保值业务的保证金和权利金金额上限不超过人民币1亿元,任一交易日持有的最高合约价值不超人民币8亿元,公司及子公司套期保值品种仅限于与公司生产经营相关的阴极铜,公司及子公司套期保值业务的交易工具为阴极铜期货及期权活跃合约等,公司及子公司开展套期保值业务的资金来源为公司自有资金。授权期限自2023年年度股东大会审议通过之日起至2024年年度股东大会召开之日内有效。额度在审批有效期内可循环滚动使用。如单笔交易的合约存续期超过了授权期限,则授权期限自动顺延至该笔交易合约到期时止。不存在损害公司和全体股东利益的情形。 3、保荐机构核查意见 经核查,保荐机构认为,公司及子公司开展商品期货套期保值业务旨在有效规避和降低公司及子公司生产经营相关原材料价格波动风险,符合公司实际经营的需要;公司制定了《九江德福科技股份有限公司期货套期保值交易管理制度》,具有相应的风险控制措施。公司本次开展套期保值业务事项已经公司董事会、监事会审议通过,已履行必要的审批程序,符合《公司法》《证券发行上市保荐业务管理办法》《深圳证券交易所创业板股票上市规则》《深圳证券交易所上市公司自律监管指引第2号一一创业板上市公司规范运作》等规定。综上所述,保荐机构对公司开展套期保值业务事项无异议。 五、备查文件 1、公司第三届董事会第二次会议决议; 2、公司第三届监事会第二次会议决议; 3、《关于开展商品期货套期保值业务的可行性分析报告》; 4、《国泰君安证券股份有限公司关于九江德福科技股份有限公司2024年度套期保值业务的核查意见》。 特此公告 九江德福科技股份有限公司 董事会 2024年4月19日 证券代码:301511 证券简称:德福科技 公告编号:2024-020 九江德福科技股份有限公司 2023年募集资金存放与实际使用情况专项报告 本公司及董事会全体成员保证信息披露内容的真实、准确、完整,没有虚假记载、误导性陈述或重大遗漏。 一、募集资金基本情况 (一)实际募集资金金额、资金到账时间 经中国证券监督管理委员会《关于同意九江德福科技股份有限公司首次公开发行股票注册的批复》(证监许可〔2023〕1226号)同意,本公司首次公开发行人民币普通股(A股)股票67,530,217股,募集资金总额为189,084.61万元,扣除各项发行费用后,实际募集资金净额为176,440.75万元。本次募集资金已于2023年8月10日到账,上述募集资金到账情况业经永拓会计师事务所(特殊普通合伙)审验,并出具永证验字(2023)第210019号《验资报告》。公司对募集资金的存放与使用进行专户管理,并与存放募集资金的银行、保荐机构签订了募集资金监管协议。 (二)本年度使用金额及年末余额 截至2023年12月31日,公司对募集资金项目累计投入100,208.40万元,募集资金余额为77,410.53万元,其中公司使用闲置募集资金进行现金管理余额为60,000.00万元,现金管理专户利息收入578.43万元,募集资金专户余额为16,832.10万元。 截止2023年12月31日,本公司募集资金使用及结存情况如下: 注:2023年8月10日公司实际收到募集资金179,024.81万元,其中尚未支付和置换的发行费用共计2,584.06万元,募集资金净额为176,440.75万元。 二、募集资金管理情况 为了规范公司募集资金的管理和使用,提高募集资金使用效率,切实保护投资者的合法权益,公司根据《中华人民共和国公司法》、《中华人民共和国证券法》、《上市公司监管指引第2号一一上市公司募集资金管理和使用的监管要求》、《深圳证券交易所创业板股票上市规则》、《深圳证券交易所上市公司自律监管指引第2号 一一创业板上市公司规范运作》等有关法律、法规、规范性文件的规定,结合公司实际情况制订了《九江德福科技股份有限公司募集资金管理制度》(以下简称“《募集资金管理制度》”),对公司募集资金的存放、使用和管理做出了具体明确的规定,并严格按照该办法的规定,存放、使用和管理募集资金。 2023年8月21日,公司及保荐机构国泰君安证券股份有限公司分别与中信银行股份有限公司南昌分行、中国银行股份有限公司九江市分行、招商银行股份有限公司九江分行、兴业银行股份有限公司九江分行签署了《募集资金三方监管协议》;2023年8月28日,公司及全资子公司九江德富新能源有限公司(以下简称“德富新能源”)与保荐机构国泰君安证券股份有限公司、中信银行股份有限公司南昌分行签署了《募集资金四方监管协议》;2023年9月25日,公司及全资子公司九江琥珀新材料有限公司(以下简称“琥珀新材料”),与保荐机构国泰君安证券股份有限公司(以下简称“国泰君安”)、兴业银行股份有限公司九江分行签署了《募集资金四方监管协议》。相关协议内容与深圳证券交易所三方监管协议范本不存在重大差异。 截至2023年12月31日,募集资金专户余额情况如下: 三、2023年募集资金的实际使用情况 (一)募集资金投资项目的资金使用情况 本公司2023年度募集资金实际使用情况对照表详见本报告“附表1:募集资金使用情况对照表”。 (二)募集资金投资项目的实施地点、实施方式变更情况 截至2023年12月31日,公司不存在募集资金投资项目的实施地点、实施方式变更情况。 (三)募投项目先期投入及置换情况 2023年8月21日,公司第二届董事会第十六次会议审议通过了《关于使用募集资金置换预先投入募投项目及已支付发行费用的议案》,同意公司以募集资金置换预先投入募投项目的自筹资金35,125.40万元和已预先支付发行费用的自筹资金1,147.49万元,共计36,272.89万元。公司独立董事对上述事项发表了明确的同意意见,保荐机构出具了核查意见,永拓会计师事务所(特殊普通合伙)对公司使用募集资金置换预先投入募投项目及已支付发行费用自筹资金事项进行了鉴证,并出具了《关于德福科技股份有限公司以募集资金置换预先投入自筹资金的鉴证报告》(永证专字(2023)第310453号)。 (四)用闲置募集资金暂时补充流动资金情况 截至2023年12月31日,公司不存在用闲置募集资金补充流动资金的情况。 (五)对闲置募集资金进行现金管理,投资相关产品情况 公司于2023年8月21日召开第二届董事会第十六次会议、第二届监事会第十一次会议,审议通过了《关于使用部分暂时闲置募集资金和自有资金进行现金管理及募集资金余额以协定存款方式存放的议案》,同意公司及子公司使用不超过人民币70,000万元(含)的暂时闲置募集资金(含超额募集资金)及不超过人民币78,000万元(含)的闲置自有资金进行现金管理,上述额度自董事会审议通过之日起12个月内有效,在前述额度和期限范围内可循环滚动使用,同时拟将募集资金专户余额以协定存款方式存放。 公司于2023年8月29日召开第二届董事会第十七次会议、第二届监事会第十二次会议,于2023年9月15日召开2023年第三次临时股东大会,审议通过了《关于增加使用暂时闲置募集资金和自有资金进行现金管理额度的议案》,同意公司及子公司在确保不影响募集资金投资项目建设、保障日常经营资金需求,并有效控制风险的前提下,增加使用不超过人民币30,000万元(含)的暂时闲置募集资金(含超额募集资金)及不超过人民币50,000万元(含)的闲置自有资金进行现金管理,自股东大会审议通过之日起12个月内有效,在前述额度和期限范围内可循环滚动使用。 截至2023年12月31日,公司使用闲置募集资金现金管理本金余额为60,000.00万元、利息收入578.43万元,具体情况如下: (六)结余募集资金使用情况 截至2023年12月31日,公司不存在结余募集资金使用情况。 (七)超募资金使用情况 公司于2023年8月29日召开第二届董事会第十七次会议,于2023年9月15日召开2023年第三次临时股东大会,审议通过了《关于使用超额募集资金投资建设年产5万吨高档铜箔项目的议案》,同意使用超额募集资金56,440.75万元投资建设全资子公司琥珀新材料年产5万吨高档铜箔项目,项目资金不足部分将通过自筹解决。公司独立董事对上述事项发表了明确的同意意见,保荐机构出具了核查意见,截至2023年12月31日募集资金对该项目的实际投入情况详见本报告“附表1:募集资金使用情况对照表”。 (八)尚未使用的募集资金用途及去向 截至2023年12月31日,公司尚未使用的募集资金存放于相关银行募集资金专户及购买现金管理产品。 (九)募集资金使用的其他情况 公司于2023年11月13日召开第三届董事会第一次会议、第三届监事会第一次会议,审议通过了《关于通过开立募集资金保证金账户方式开具银行承兑汇票支付募投项目款项的议案》,同意公司通过开设募集资金保证金账户的方式开具银行承兑汇票支付募投项目中涉及的部分材料、设备、工程等款项。公司独立董事发表了明确同意的意见,公司保荐机构对本事项出具了核查意见。 截至2023年12月31日,使用银行承兑汇票支付募投项目并支付保证金的情况如下: 四、变更募集资金投资项目的资金使用情况 截至2023年12月31日,公司不存在变更募集资金投资项目的资金使用情况。 五、募集资金使用及披露中存在的问题 公司按照相关法律、法规、规范性文件的规定和要求使用募集资金,并对募集资金的存放与使用情况及时地进行了披露,不存在募集资金使用及管理的违规情形。 附表1:募集资金使用情况对照表 九江德福科技股份有限公司 董事会 2024年4月19日 附表1: 募集资金使用情况对照表 2023年12月31日 编制单位:九江德福科技股份有限公司 金额单位:人民币万元 续表 [注1]累计投入金额大于承诺投资总额69.08万元,系将该项目募集资金产生的利息收入扣除手续费等的净额一并补充流动资金所致。 证券代码:301511 证券简称:德福科技 公告编号:2024-021 九江德福科技股份有限公司关于续聘2024年度财务审计机构的公告 本公司及董事会全体成员保证信息披露内容的真实、准确、完整,没有虚假记载、误导性陈述或重大遗漏。 九江德福科技股份限公司(以下简称“公司”)于2024年4月18日召开的第三届董事会第二次会议和第三届监事会第二次会议,审议通过了《关于续聘2024年度财务审计机构的议案》,同意续聘永拓会计师事务所(特殊普通合伙)(以下简称“永拓会所”)为公司2024年度审计机构。本事项尚需提交公司2023年年度股东大会审议,具体情况如下: 一、拟续聘会计师事务所事项的情况说明
|
||||||||||||||||||||
| 上一篇:盘前Plus+|今日重点关注:铜、锡。口风大变,纽约联储主席提“加息” 下一篇:多位明星“舵手”最新重仓股曝光!港股、能源股获“关注” |
咨询在线客服

开户咨询
在线咨询
电话沟通
关注我们